扫码下载APP
及时接收最新考试资讯及
备考信息
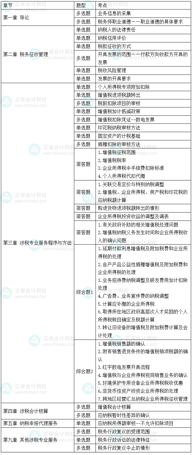
2025税务师《涉税服务实务》科目考完啦!大家考得怎么样?考到哪些知识点了?根据学员反馈,正保会计网校教研团队对本次考试涉及知识点进行了分析总结,快看看!
2025年税务师《涉税服务实务》涉及考点总结
2025年税务师《涉税服务实务》考试已结束,通过分析广大学员回忆的“知识点”,基本上保持着“重者恒重,逢新必考”的原则。网校教研团队为大家整理了第各章已考核的知识点,大家可以予以重点关注。

本文是正保会计网校教研团队整理
转载请注明来源正保会计网校

Copyright © 2000 - www.fawtography.com All Rights Reserved. 北京正保会计科技有限公司 版权所有
京B2-20200959 京ICP备20012371号-7 出版物经营许可证
京公网安备 11010802044457号
套餐D大额券
¥
去使用