发年终奖金、绩效奖金等要注意的个税问题!
忙碌的2021年结束了,同也即将迎来我们的传统佳节-春节,很多企业单位正处于年终结账、绩效考核、兑现奖励承诺、福利发放的时期,在发放奖金和福利的时候,要按规定代扣个税。需注意以下几个问题。
1、依据《个人所得税法》及实施条例规定,单位在向个人实际发放奖金和福利的月份,应当依照个人所得税法规定预扣或者代扣税款,每月或者每次预扣、代扣的税款,应当在次月十五日内缴入国库,并向税务机关报送扣缴个人所得税申报表。
2、根据《关于延续实施全年一次性奖金等个人所得税优惠政策的公告》(财政部 税务总局公告2021年第42号)规定,全年一次性奖金单独计税优惠政策,执行期限延长至2023年12月31日,在此期间,个人取得全年一次性奖金,可以选择独计税,也可以选择并入当年综合所得计算纳税。
个人建议是单位在发放全年一次性奖金时,给职工单独计算申报个税,由个人在汇算清缴的时候选择并入或者不并入当年综合所得。
另外需要注意:如果单位预发年终奖金、部分绩效奖金的,应该在实发当月个人所得税计税收入额扣缴个人所得税,不能汇总在最后按全年一次性奖金计税方法扣缴个人所得税。
3、有些单位在年底会给离退休人员发放过节福利,对于离退休人员从原任职单位取得的各类补贴、奖金、实物,应在减除费用扣除标准后,按“工资、薪金所得”应税项目缴纳个人所得税。发放单位应该注意要按规定及时扣缴申报缴纳。
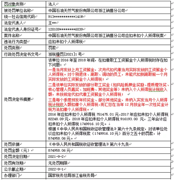
如果单位没有按照规定及时扣缴,税务机关一旦发现,会按照《中华人民共和国税收征收管理法》规定进行处罚。大家可以参考一下下面这个处罚案例。

作者:老顾(正保会计网校答疑专家)



新用户扫码下载








新用户扫码下载