扫码下载APP
及时接收最新考试资讯及
备考信息
2026年中级会计备考已经全面启程,网校老师特别为大家精选了中级会计《中级会计实务》预习阶段必会的考点,并配备相应的练习题,赶快来学吧~

(单选题)2×19 年 1 月 1 日,A 公司取得 B 公司 20%的股权,能够对 B 公司施加重大影响。取得投资时 B 公司的一批存货的公允价值为 300 万元,账面价值为 200 万元。截至 2×19 年末,该批存货已对外出售 40%。B 公司 2×19 年度实现净利润 260 万元。不考虑所得税等因素,则 A 公司 2×19 年底应确认的投资收益为( )万元。
A.60
B.44
C.52
D.72
【正确答案】B
【答案解析】该存货是取得 B 公司投资时,B 公司自有的存货,并不是内部交易产生的,其公允价值大于账面价值,属于投资时点的评估增值。对于当期出售部分,被投资单位按账面价值结转营业成本,而投资单位认为应按公允价值结转营业成本,按照账面价值结转的营业成本小于按照公允价值结转的营业成本,所以要调增营业成本,即调减净利润,调整的是当期出售的部分,所以是乘以 40%。即按“(公允价值-账面价值)×对外销售的存货比例”调减净利润。所以 B 公司调整后的净利润=260-(300-200)×40%=220(万元),A 公司应确认的投资收益=220×20%=44(万元)。相关会计分录为:
借:长期股权投资——损益调整 44
贷:投资收益 44
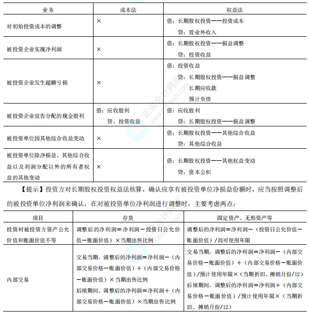
(多选题)长期股权投资采用权益法核算的,应当设置的明细科目有( )。
A.投资成本
B.其他综合收益
C.损益调整
D.其他权益变动
【正确答案】ABCD
【答案解析】根据准则规定,长期股权投资采用权益法核算的,应当分别“投资成本”、“损益调整”、“其他综合收益”、“其他权益变动”进行明细核算。
(判断题)在成本法下,当被投资企业发生盈亏时,投资企业应按持股比例确认投资收益;当被投资企业宣告分配现金股利时,投资企业应冲减长期股权投资的成本。( )
【正确答案】N
【答案解析】成本法下,被投资企业发生盈亏时,投资企业不需要做账务处理,持有期间内,被投资方宣告发放现金股利时,投资企业应按相应的份额,确认投资收益。
相关推荐:
【预习精选考点】2026《中级会计实务》30个考点+配套习题!
2026中级会计30天预习打卡进行中
每天5分钟 轻松吃透一个核心考点
微信扫码 0元即可参与 获取全部精选考点

Copyright © 2000 - www.fawtography.com All Rights Reserved. 北京正保会计科技有限公司 版权所有
京B2-20200959 京ICP备20012371号-7 出版物经营许可证
京公网安备 11010802044457号
套餐D大额券
¥
去使用