安卓版本:8.8.70 苹果版本:8.8.70
开发者:北京正保会计科技有限公司
应用涉及权限:查看权限>
APP隐私政策:查看政策>
HD版本上线:点击下载>
书课题助力备考
速来寻找学习搭子
硬核干货等你来
海量好题免费做
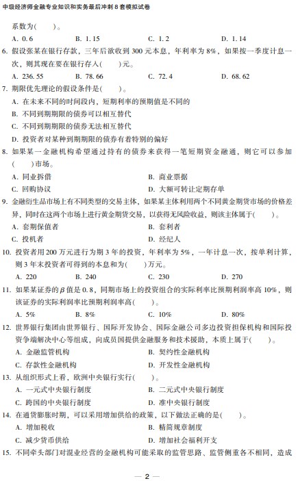
2023年中级经济师金融专业试题长什么样?为了让各位考生了解考试试卷及难度,特准备了2023年中级经济师金融专业《最后冲刺8套卷》免费试读!希望对大家的备考有所帮助。
2023中级经济师金融《必刷1000题》免费试读
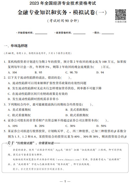
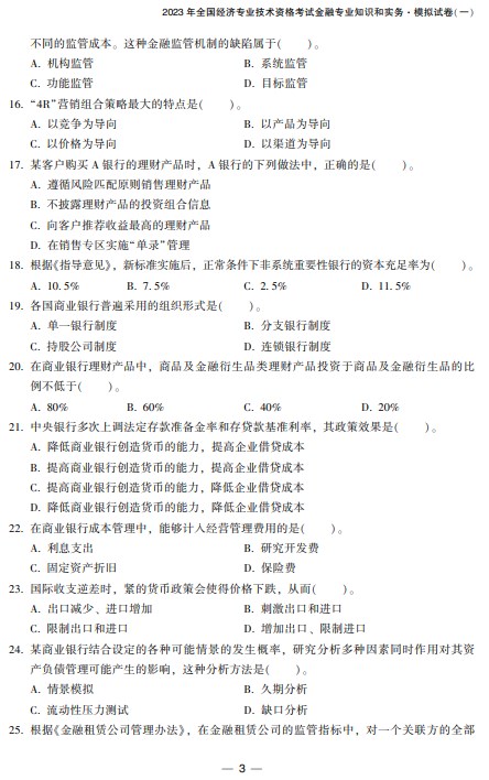
2023年中级经济师金融《最后冲刺8套模拟试卷》:
全真模拟、刷题抢分
现价:25.30元(定价:46元)
内含8套模拟试卷,按照考试要求设置,题型题量及出题方向都模拟考试,适合进行刷题练习、查漏补缺、调整临考状态,提高做题效率!
(点击图片查看原图)
↓下载PDF电子版↓
【试卷册1-5】2023年中级经济师金融《最后冲刺8套卷》
【答案册1-5】2023年中级经济师金融《最后冲刺8套卷》
(注:点击图片去购书)
点击试试手气即可抽奖人已抽奖
人已抽奖
优惠券
不感兴趣?去选课中心>
0
上一篇:2023中级经济师金融《必刷1000题》免费试读
下一篇:冯冬梅老师:中级经济师《金融》重难点章节...
一般5月
一般8月
考前一周
11月7日、8日
考后一个月左右
以各地公告为准
带你花式刷题
及时接收最新考试资讯及备考信息
与更多考生一起交流学习,备战考试,赢在起跑线
官方公众号微信扫一扫
官方视频号微信扫一扫
官方抖音号抖音扫一扫
初级会计职称 报名 考试 查分 备考 题库
中级会计职称 报名 考试 查分 备考 题库
高级会计师 报名 考试 查分 题库 评审
注册会计师 报名 考试 查分 备考 题库
税务师 报名 考试 查分 备考 题库
资产评估师 报名 考试 查分 备考 题库
ACCA 白金级 前景 免考 政策 资料
CMA 报名 考试 政策 准考证 查分
CFA 前景 报名 考试 资料 备考
FRM 官方 前景 报名 考试 备考
美国CPA 证书互认 报名 考试 资料
澳洲CPA 授权机构 免考 考试 资料
经济师 报名 考试 查分 备考 题库
就业晋升 招聘 简历 求职 故事
会计实务 各行业 问答 记账 报表 实操
银行从业 报名 准考证 考试 证书 查分
证券从业 报名 大纲 考试 查分 证书
精华问答 初级 中级 注会 税务师
Copyright © 2000 - www.fawtography.com All Rights Reserved. 北京正保会计科技有限公司 版权所有
京B2-20200959 京ICP备20012371号-7 出版物经营许可证 京公网安备 11010802044457号
套餐D大额券
¥