25周年

财税实务 高薪就业 学历教育
APP下载
APP下载新用户扫码下载
立享专属优惠

安卓版本:8.8.70 苹果版本:8.8.70

开发者:北京正保会计科技有限公司

应用涉及权限:查看权限>

APP隐私政策:查看政策>

HD版本上线:点击下载>

2023年中级经济师工商管理《最后冲刺8套卷》试读

来源: 正保会计网校 编辑:jy 2023/07/27 16:29:46  字体:

选课中心

书课题助力备考

选课中心

备考交流群

速来寻找学习搭子

备考交流群

资料专区

硬核干货等你来

资料专区

免费题库

海量好题免费做

免费题库
经济基础知识人力资源管理工商管理金融财政税收

在2023年备考过程中,少不了套题、模拟题的练习,正保会计网校的《最后冲刺8套模拟试卷》正好满足这个需求。网校准备了2023年中级经济师工商管理《最后冲刺8套模拟试卷》免费试读,快来了解!

2023中级经济师工商管理《必刷1000题》免费试读

2023年中级经济师工商管理《最后冲刺8套模拟试卷》:

全真模拟、刷题抢分

现价:25.30元定价:46元

内含8套模拟试卷,按照考试要求设置,题型题量及出题方向都模拟考试,适合进行刷题练习、查漏补缺、调整临考状态,提高做题效率!

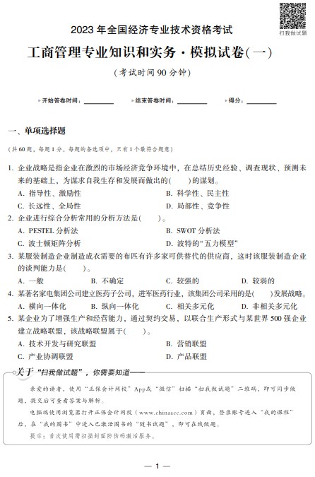
2023年中级经济师工商管理《最后冲刺8套卷》试读1

(点击图片查看原图)

2023年中级经济师工商管理《最后冲刺8套卷》试读2

(点击图片查看原图)

2023年中级经济师工商管理《最后冲刺8套卷》试读3

(点击图片查看原图)

下载PDF电子版↓

【试卷册1-5】2023年中级经济师工商管理《最后冲刺8套卷》

【答案册1-5】2023年中级经济师工商管理《最后冲刺8套卷》

2023年中级经济师《工商管理》最后冲刺8套模拟试卷

注:点击图片去购书

学员讨论(0
回到顶部
折叠
网站地图

Copyright © 2000 - www.fawtography.com All Rights Reserved. 北京正保会计科技有限公司 版权所有

京B2-20200959 京ICP备20012371号-7 出版物经营许可证 京公网安备 11010802044457号

恭喜你!获得专属大额券!

套餐D大额券

去使用