扫码下载APP
及时接收最新考试资讯及
备考信息
| 工商 | 金融 | 财税 |
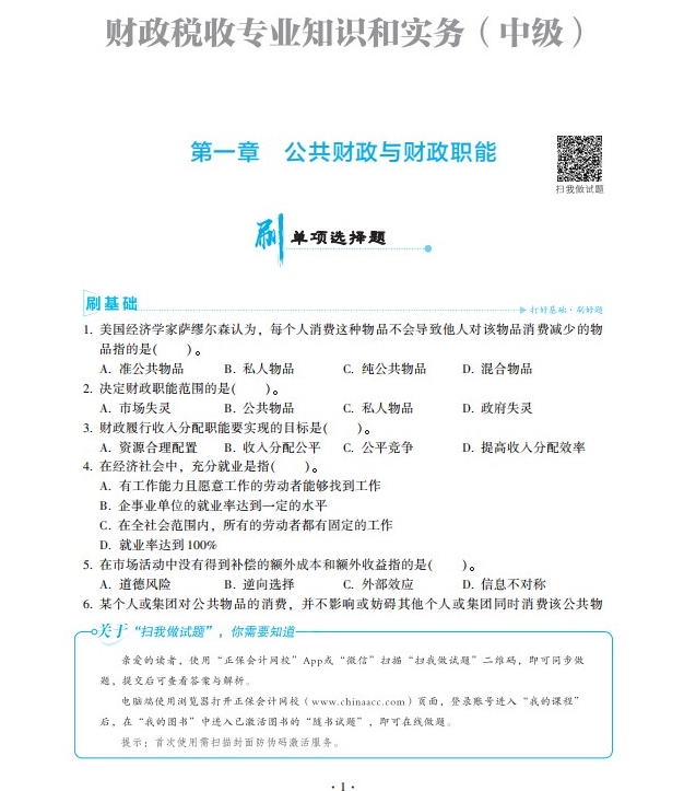
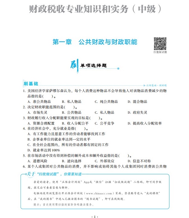
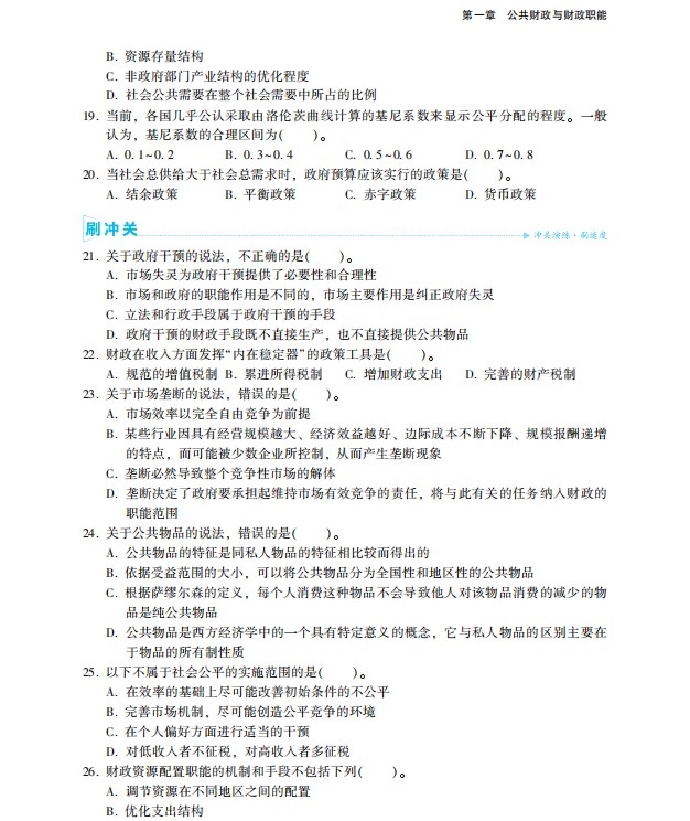
中级经济师考试的难度逐年递增,考查的知识点也越来越全面,需要我们通过做题掌握所学知识,锻炼解题思路!下面为大家带来中级经济师财政税收《必刷1000题》免费试读,更好地帮助大家了解这本书!

(点击图片查看原图)
(点击图片查看原图)
(点击图片查看原图)
↓点击下载2023中级经济师财政税收《必刷1000题》免费试读PDF↓
点击图片即可购买
更多推荐:
Copyright © 2000 - www.fawtography.com All Rights Reserved. 北京正保会计科技有限公司 版权所有
京B2-20200959 京ICP备20012371号-7 出版物经营许可证
京公网安备 11010802044457号
套餐D大额券
¥
去使用