扫码下载APP
及时接收最新考试资讯及
备考信息
| 工商 | 金融 | 财税 |
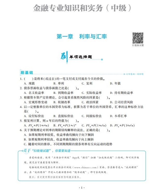
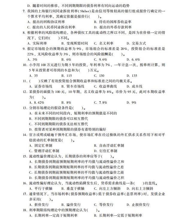
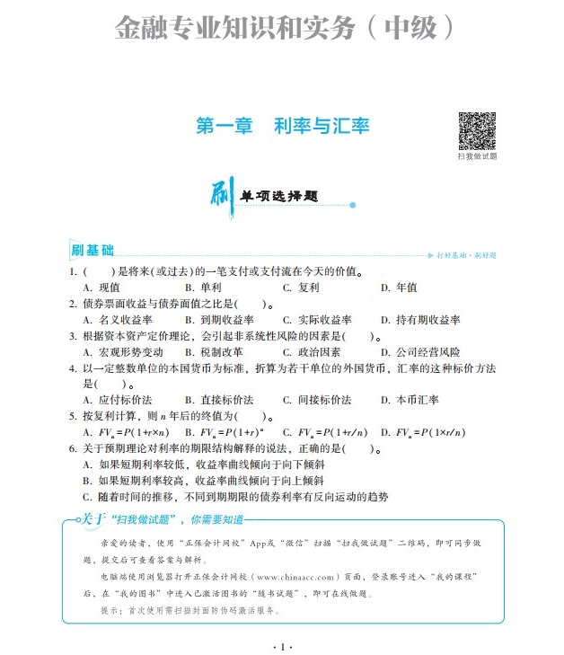
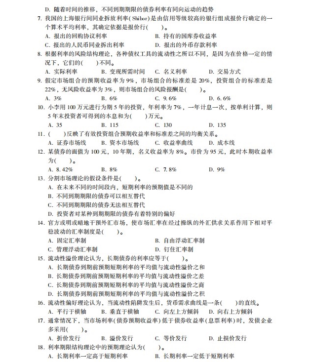
备考中级经济师,做题是很重要的一环,学会了是远远不够的,一定要通过做题不断内化形成自己对知识的理解。下面为大家带来中级经济师金融《必刷1000题》免费试读,这些精彩内容别错过!

(点击图片查看原图)
(点击图片查看原图)
(点击图片查看原图)
↓点击下载2023中级经济师金融《必刷1000题》免费试读PDF↓
点击图片即可购买
更多推荐:
Copyright © 2000 - www.fawtography.com All Rights Reserved. 北京正保会计科技有限公司 版权所有
京B2-20200959 京ICP备20012371号-7 出版物经营许可证
京公网安备 11010802044457号
套餐D大额券
¥
去使用