安卓版本:8.8.51 苹果版本:8.8.51
开发者:北京正保会计科技有限公司
应用涉及权限:查看权限>
APP隐私政策:查看政策>
HD版本上线:点击下载>
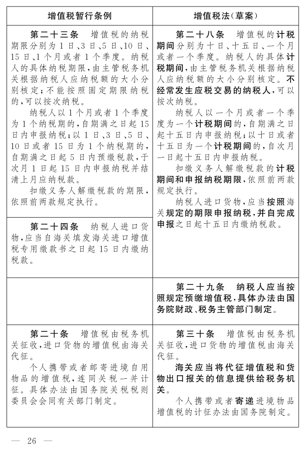
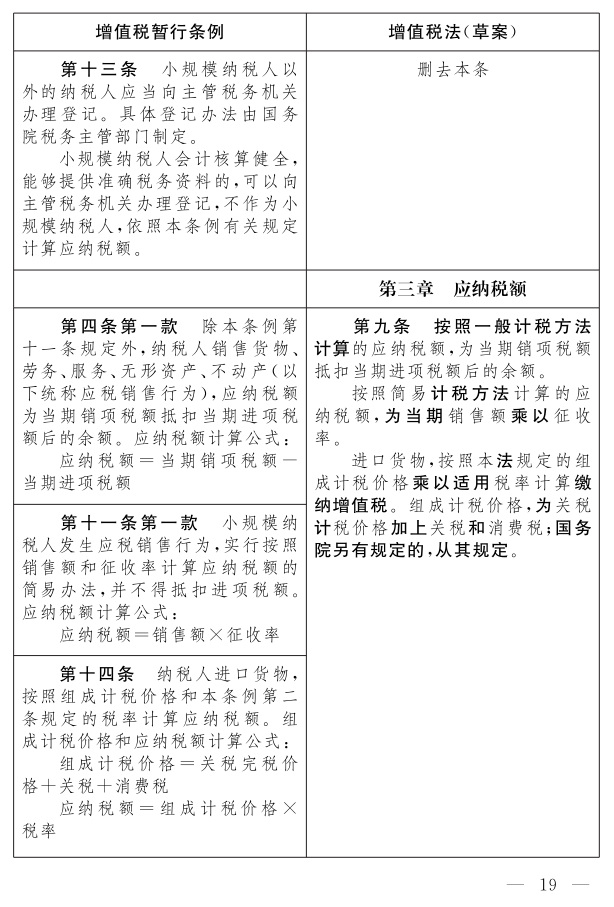
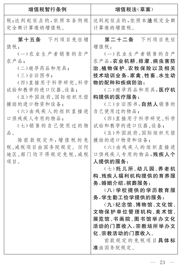
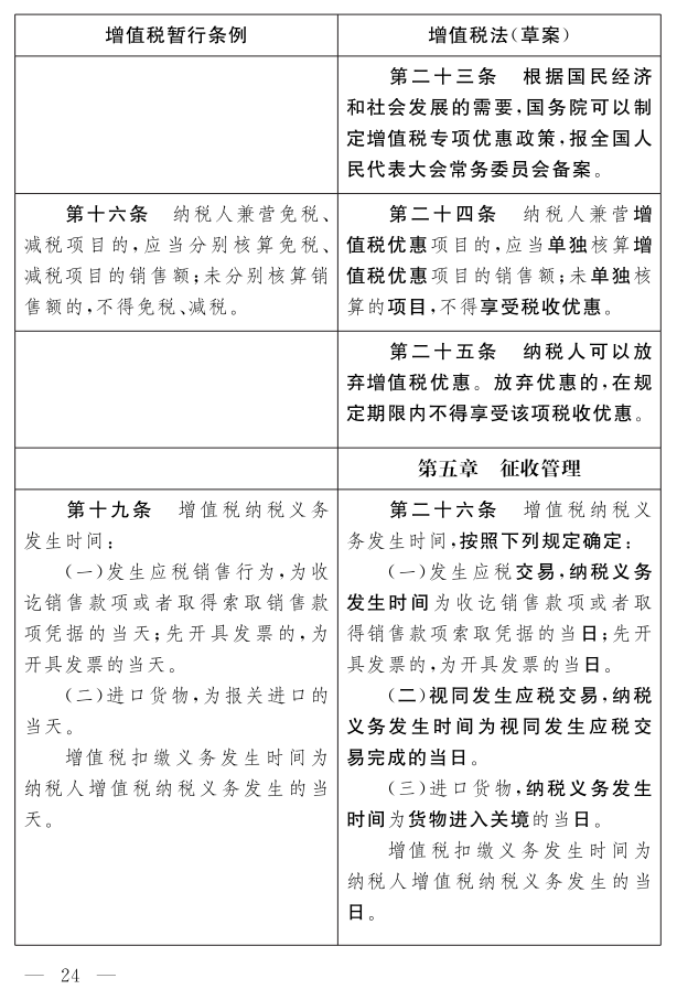
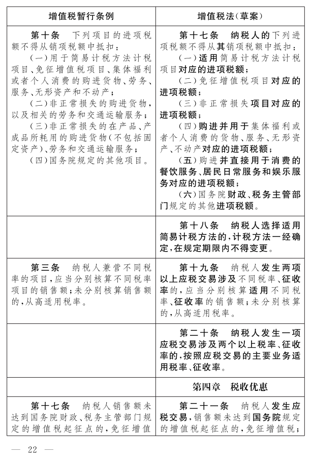
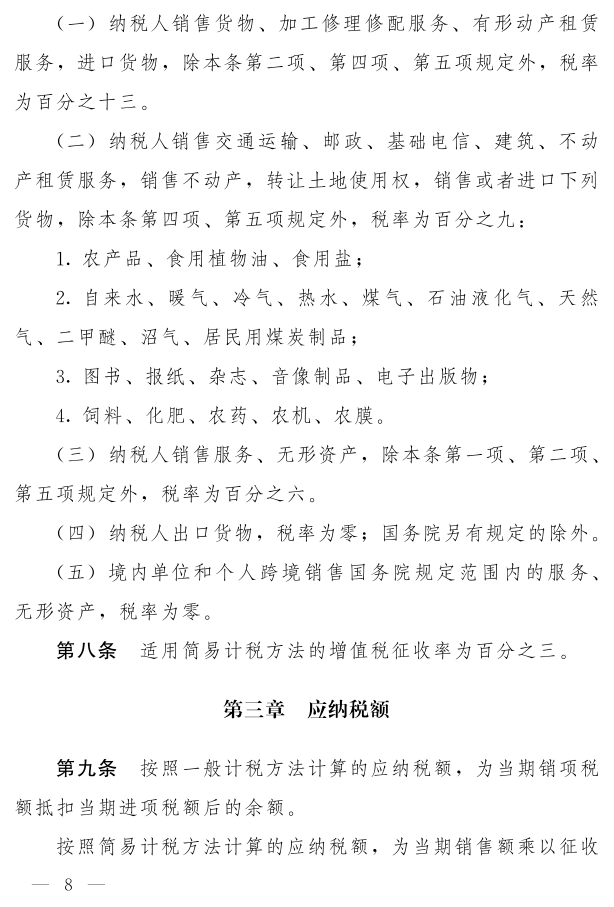
《中华人民共和国增值税法(草案)》
编辑推荐:
两部分发布关于民用飞机增值税适用政策的公告
《会计人员继续教育专业科目指南(2022年版)》
国家税务总局明确2023年度申报纳税期限
2023年1月1日起对部分商品进出口关税进行调整
上一篇:中华人民共和国进出口税则(2023)
下一篇:两部分发布关于民用飞机增值税适用政策的公...
点击试试手气即可抽奖人已抽奖
人已抽奖
优惠券
不感兴趣?去选课中心>
0
距11月报税开始还有 天
科技研发企业财税管控与经营管理免费听
多维协同联动构建新时代财会监督体系免费听
中国18税种详解与实务应用免费听
证券专业与股市投资免费听
每日新闻/问答
每周税讯速递
月度法规汇编
年度法规汇编
增值税汇编
所得税汇编
扫码找组织
官方公众号微信扫一扫
官方视频号微信扫一扫
官方抖音号抖音扫一扫
初级会计职称 报名 考试 查分 备考 题库
中级会计职称 报名 考试 查分 备考 题库
高级会计师 报名 考试 查分 题库 评审
注册会计师 报名 考试 查分 备考 题库
税务师 报名 考试 查分 备考 题库
资产评估师 报名 考试 查分 备考 题库
ACCA 白金级 前景 免考 政策 资料
CMA 报名 考试 政策 准考证 查分
CFA 前景 报名 考试 资料 备考
FRM 官方 前景 报名 考试 备考
美国CPA 证书互认 报名 考试 资料
澳洲CPA 授权机构 免考 考试 资料
经济师 报名 考试 查分 备考 题库
就业晋升 招聘 简历 求职 故事
会计实务 各行业 问答 记账 报表 实操
银行从业 报名 准考证 考试 证书 查分
证券从业 报名 大纲 考试 查分 证书
精华问答 初级 中级 注会 税务师
Copyright © 2000 - www.fawtography.com All Rights Reserved. 北京正保会计科技有限公司 版权所有
京B2-20200959 京ICP备20012371号-7 出版物经营许可证 京公网安备 11010802044457号
套餐D大额券
¥