扫码下载APP
及时接收最新考试资讯及
备考信息
| 经济法基础常见会计公式 | 经济法基础必背法条 |
备考初级会计,很多考生会因为知识点繁多、公式太多,记乱记混,备考越来越找不到头脑!实在是太难啦~正保会计网校教研团队总结了《经济法基础》常用会计公式,提前学起来~学会总结备考更有效!



立即下载:
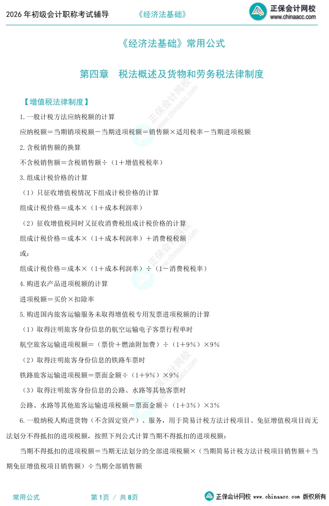
2026年《经济法基础》常用公式
以上展示部分内容
微信扫描/识别下方二维码
快领取电子完整版加紧备考↓↓

Copyright © 2000 - www.fawtography.com All Rights Reserved. 北京正保会计科技有限公司 版权所有
京B2-20200959 京ICP备20012371号-7 出版物经营许可证
京公网安备 11010802044457号
套餐D大额券
¥
去使用