24周年

财税实务 高薪就业 学历教育
APP下载
APP下载新用户扫码下载
立享专属优惠

安卓版本:8.7.80 苹果版本:8.7.80

开发者:北京正保会计科技有限公司

应用涉及权限:查看权限>

APP隐私政策:查看政策>

HD版本上线:点击下载>

通知!2022税务师《财务与会计》上篇高频考点更新完毕!

来源: 正保会计网校 编辑:肖册 2022/08/29 17:25:04  字体:

选课中心

多样班次随心选

选课中心

资料专区

备考干货任你学

资料专区

免费题库

海量题目等你练

免费题库

会计人证件照

省时省力又省钱

会计人证件照

报名提醒

备考省心又安心

报名提醒
上篇 财管下篇 会计

久等久等,2022税务师《财务与会计》上篇高频考点更新完毕,也就是《财务与会计》“财务”部分的高频考点已更完!

(点击具体章节或考点,即可查看对应高频考点

2022税务师《财务与会计》上篇 财管
章节考点考频

第一章 财务管理概论

利益相关者的要求★★
财务管理经济环境—经济周期
货币时间价值★★
资产风险的衡量★★
资本资产定价模型★★★

第二章 财务预测和财务预算

资金需要量预测—销售百分比法★★
盈亏临界点的确定和安全边际
★★★
财务预算的编制方法★★

第三章 筹资与股利分配管理

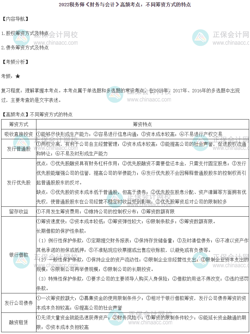
不同筹资方式的特点
资本成本的确定★★★
资本结构决策—每股收益无差别点分析法★★

第四章 投资管理

投资项目现金流量估计★★
固定资产投资决策方法★★★

第五章 营运资金管理

营运资金管理策略
应收账款管理★★
经济订货基本模型★★
短期借款管理
第六章 财务分析与评价
反映偿债能力的比率★★
每股收益★★★
杜邦分析法★★
综合绩效评价★★

声明:因考试政策、内容不断变化与调整,网校提供的税务师考试信息仅供参考。以上内容为网校相关团队整理,请大家珍惜、尊重我们的劳动成果,转载请标明来源正保会计网校。

相关推荐:2022税务师涉税服务相关法律第一篇高频考点更新完毕!

学员讨论(0
回到顶部
折叠
网站地图

Copyright © 2000 - www.fawtography.com All Rights Reserved. 北京正保会计科技有限公司 版权所有

京B2-20200959 京ICP备20012371号-7 出版物经营许可证 京公网安备 11010802044457号