24周年

财税实务 高薪就业 学历教育
APP下载
APP下载新用户扫码下载
立享专属优惠

安卓版本:8.8.0 苹果版本:8.8.0

开发者:北京正保会计科技有限公司

应用涉及权限:查看权限>

APP隐私政策:查看政策>

HD版本上线:点击下载>

2022税务师涉税服务相关法律第一篇高频考点更新完毕!

来源: 正保会计网校 编辑:肖册 2022/08/25 15:30:48  字体:

选课中心

多样班次随心选

选课中心

资料专区

备考干货任你学

资料专区

免费题库

海量题目等你练

免费题库

会计人证件照

省时省力又省钱

会计人证件照

报名提醒

备考省心又安心

报名提醒
第一篇第二篇第三篇

好消息!2022税务师考试《涉税服务相关法律》第一篇高频考点已汇总完毕,让大家久等啦。

(点击具体章节或考点,即可查看对应高频考点

章节考点考频

第一篇第一章 行政法基本理论

行政法的基本原则★★★
行政机关及其工作人员★★★
具体行政行为★★★

第一篇第二章 行政许可法律制度

行政许可设定权划分★★★
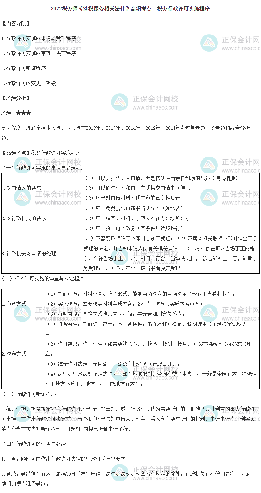
行政许可实施程序★★★
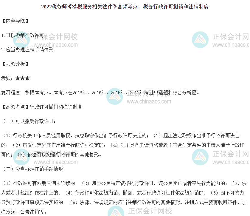
行政许可撤销和注销制度★★★

第一篇第三章 行政处罚法律制度

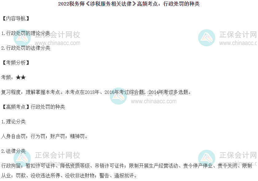
行政处罚的种类★★
税务行政处罚听证程序★★★
税务行政处罚裁量权行使规则★★★
税收违法案件审理程序★★★

第一篇第四章 行政强制法律制度

行政强制的设定★★
行政强制措施实施的一般规定★★★
查封、扣押★★★
冻结★★
代履行★★★

第一篇第五章 行政复议法律制度

行政复议参加人★★
行政复议管辖★★
行政复议决定及其执行★★★
税务行政复议申请人和被申请人★★
第一篇第六章 行政诉讼法律制度
行政诉讼受理案件的范围及不受理的案件★★★
行政诉讼原告★★★
行政诉讼被告★★★
行政诉讼中的举证责任★★★
行政诉讼的判决★★★

声明:因考试政策、内容不断变化与调整,网校提供的税务师考试信息仅供参考。以上内容为网校相关团队整理,请大家珍惜、尊重我们的劳动成果,转载请标明来源正保会计网校。

更多推荐:新阶段开启!2022年税务师习题强化课程持续更新!

学员讨论(0
回到顶部
折叠
网站地图

Copyright © 2000 - www.fawtography.com All Rights Reserved. 北京正保会计科技有限公司 版权所有

京B2-20200959 京ICP备20012371号-7 出版物经营许可证 京公网安备 11010802044457号

恭喜你!获得专属大额券!

套餐D大额券

去使用