24周年

财税实务 高薪就业 学历教育
APP下载
APP下载新用户扫码下载
立享专属优惠

安卓版本:8.7.95 苹果版本:8.7.95

开发者:北京正保会计科技有限公司

应用涉及权限:查看权限>

APP隐私政策:查看政策>

HD版本上线:点击下载>

通知!2022税务师《财务与会计》下篇高频考点更新完毕!

来源: 正保会计网校 编辑:肖册 2022/09/15 10:32:03  字体:

选课中心

多样班次随心选

选课中心

资料专区

备考干货任你学

资料专区

免费题库

海量题目等你练

免费题库

会计人证件照

省时省力又省钱

会计人证件照

报名提醒

备考省心又安心

报名提醒
上篇 财管下篇 会计

2022税务师《财务与会计》下篇高频考点更新完毕,即《财务与会计》“会计”部分的高频考点已更完!

(点击具体章节或考点,即可查看对应高频考点)

2022税务师《财务与会计》下篇 会计
章节考点考频
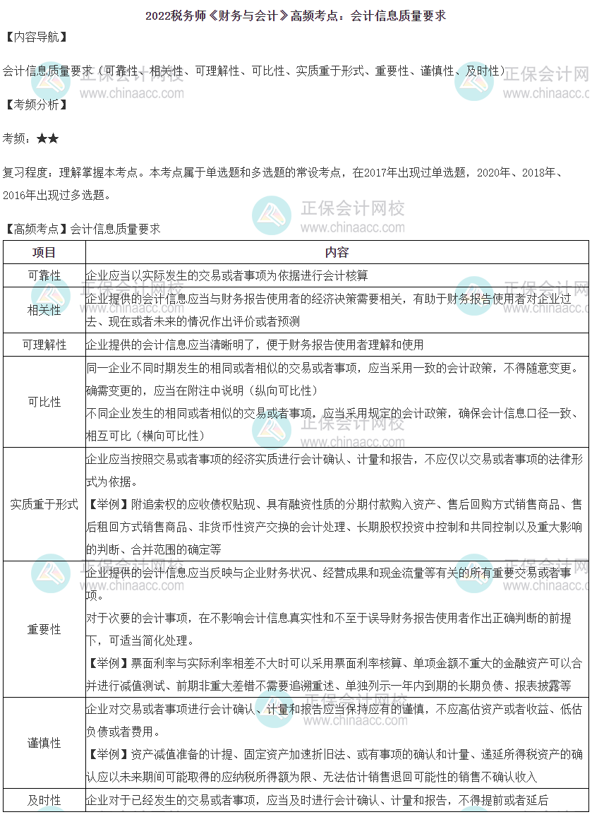
第七章 财务会计概论会计信息质量要求★★
第八章 流动资产(一)银行存款的核算★★★
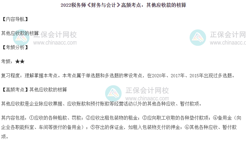
其他应收款的核算★★
应收款项减值的核算★★★
交易性金融资产的核算★★★
外币交易的核算★★
第九章 流动资产(二)存货的初始计量★★★
存货的后续计量★★★
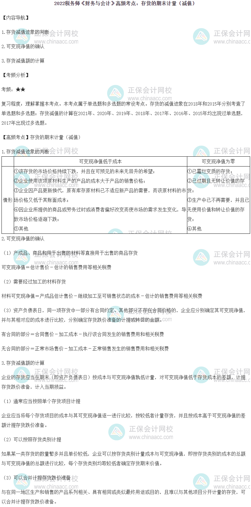
存货的期末计量(减值)★★
非货币性资产交换★★
按计划成本计价的原材料核算★★
第十章 非流动资产(一)固定资产的初始计量★★★
固定资产折旧★★
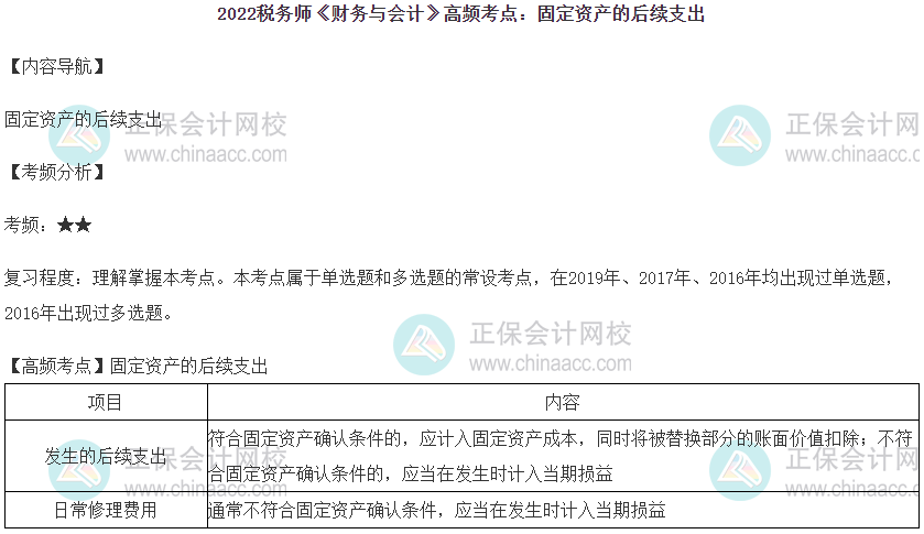
固定资产的后续支出★★
固定资产的处置★★
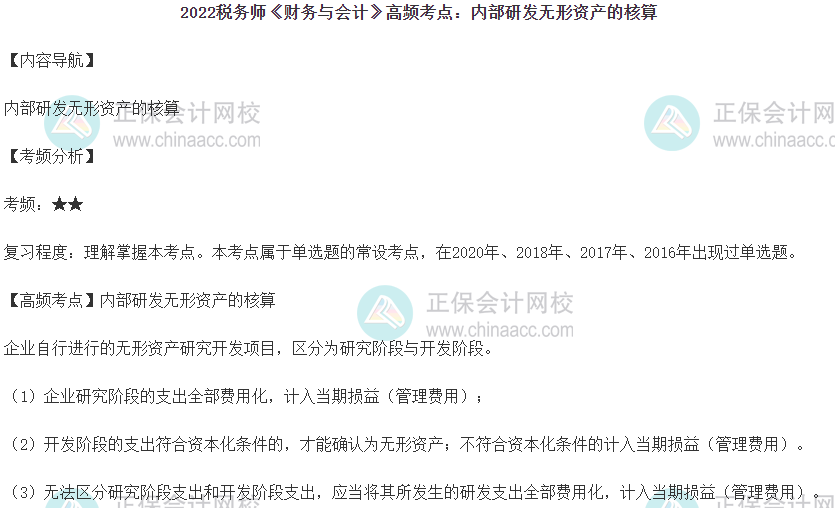
内部研发无形资产的核算★★
无形资产的摊销★★
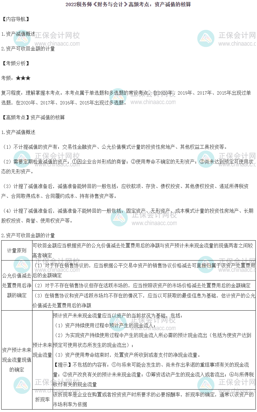
资产减值的核算★★★
第十一章 非流动资产(二)债权投资的核算
★★
以公允价值计量且其变动计入其他综合收益的金融资产的核算★★★
长期股权投资的初始计量★★
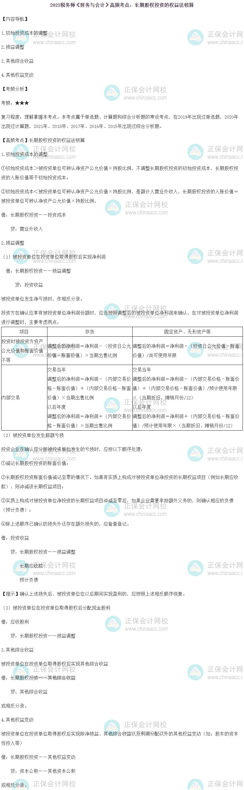
长期股权投资的权益法核算★★★
长期股权投资的转换★★★
投资性房地产的后续计量★★
第十二章 流动负债增值税的核算★★★
应付职工薪酬的核算★★★
第十三章 非流动负债借款费用资本化期间的确定★★
借款利息资本化金额的计算★★★
可转换公司债券的核算★★★
承租人对租赁的计量★★
预计负债的核算★★★
债务重组的核算★★★
第十四章 所有者权益库存股的核算
其他综合收益的核算★★★
第十五章 收入、费用、利润和产品成本合同中存在重大融资成分★★
附有销售退回条款的销售业务处理★★
售后回购的处理★★
建造合同的账务处理★★
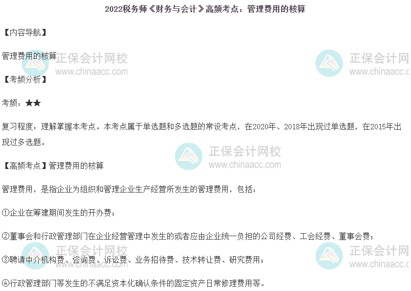
管理费用的核算★★
政府补助的核算
约当产量的计算★★★
第十六章 所得税资产、负债计税基础的确定和暂时性差异的类型★★
递延所得税资产和负债的确认和计量★★★
所得税费用的核算★★★
第十七章 会计调整会计政策变更与会计估计变更的辨别★★
会计政策变更的会计处理
前期差错更正★★
资产负债表日后事项★★★
第十八章 财务报告资产负债表★★
利润表★★
现金流量表★★★
第十九章 企业破产清算会计企业破产清算会计★★

声明:因考试政策、内容不断变化与调整,网校提供的税务师考试信息仅供参考。以上内容为网校相关团队整理,请大家珍惜、尊重我们的劳动成果,转载请标明来源正保会计网校。

相关推荐:2022税务师涉税服务相关法律第二篇高频考点更新完毕!

学员讨论(0
回到顶部
折叠
网站地图

Copyright © 2000 - www.fawtography.com All Rights Reserved. 北京正保会计科技有限公司 版权所有

京B2-20200959 京ICP备20012371号-7 出版物经营许可证 京公网安备 11010802044457号

恭喜你!获得专属大额券!

套餐D大额券

去使用