扫码下载APP
及时接收最新考试资讯及
备考信息
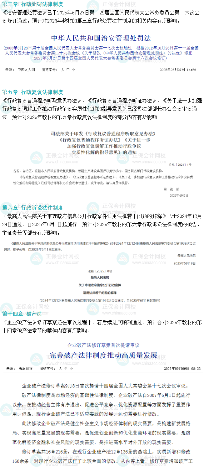
2026年税务师备考已经开始了,现在开始备考2026年税务师称考试,考生们会有疑虑:2026年税务师教材变动大吗?会影响备考吗?网校为大家整理了2026年税务师考试教材预计变动内容,新考季备考需关注!





以上内容是小编根据截至现阶段出台的新政策变化给予的参考,预计到明年教材下发之前还会陆续出台新政策。大家可以根据小编给出的变化做一下参考,提前有所了解,接下来的时间,祝大家学习愉快!
Copyright © 2000 - www.fawtography.com All Rights Reserved. 北京正保会计科技有限公司 版权所有
京B2-20200959 京ICP备20012371号-7 出版物经营许可证
京公网安备 11010802044457号
套餐D大额券
¥
去使用