扫码下载APP
及时接收最新考试资讯及
备考信息
网校为你整理好了《税法(二)》易错易混知识点和经典例题,考前一定要弄清楚!

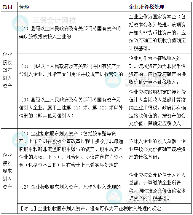
知识点3:企业接收政府划入资产VS企业接收股东划入资产

典型例题
1.【例题·单选题】依据企业所得税的相关规定,企业接收股东划入资产,凡合同、协议约定作为资本金且在会计上已作实际处理的,不计入企业的收入总额,应确定该项资产的计税基础是( )。
A.政府确定的接收价值
B.该资产的公允价值
C.该资产的账面净值
D.该资产的账面原值
【正确答案】B
【答案解析】企业接收股东划入资产,凡合同、协议约定作为资本金(包括资本公积)且在会计上已作实际处理的,不计入企业的收入总额,企业应按公允价值确定该项资产的计税基础。
2.【例题·单选题】依据企业所得税的相关规定,县级人民政府将国有非货币性资产明确以股权投资方式投入企业,企业应作为国家资本金处理,该非货币性资产的计税基础为( )。
A.市场公允价值
B.双方协商价值
C.该资产投入前的账面余值
D.政府确定的接收价值
【正确答案】D
【答案解析】县级以上人民政府(包括政府有关部门)将国有资产明确以股权投资方式投入企业,企业应作为国家资本金(包括资本公积)处理。该项资产如为非货币性资产,应按政府确定的接收价值确定计税基础。
Copyright © 2000 - www.fawtography.com All Rights Reserved. 北京正保会计科技有限公司 版权所有
京B2-20200959 京ICP备20012371号-7 出版物经营许可证
京公网安备 11010802044457号
套餐D大额券
¥
去使用