25周年

财税实务 高薪就业 学历教育
APP下载
APP下载新用户扫码下载
立享专属优惠

安卓版本:8.8.70 苹果版本:8.8.70

开发者:北京正保会计科技有限公司

应用涉及权限:查看权限>

APP隐私政策:查看政策>

HD版本上线:点击下载>

2024年注会《战略》预习考点(第八章)

来源: 正保会计网校 编辑:吃口柚子 2023/10/08 15:18:57  字体:

选课中心

书课题助力备考

选课中心

资料专区

硬核干货等你学

资料专区

财会题库

海量好题等你练

免费题库

会计人证件照

省时省力又省钱

会计人证件照

注会报考指南

新手提前了解

详情

2024注会备考已开启!你开始学习了吗?注会《战略》这一科目需要记忆和理解的知识点比较多,一定要学好!正小保整理了2024注会《战略》备考预习阶段需要我们掌握的知识点,希望能对同学们后续备考注会有所帮助~

2024年注会《战略》预习考点

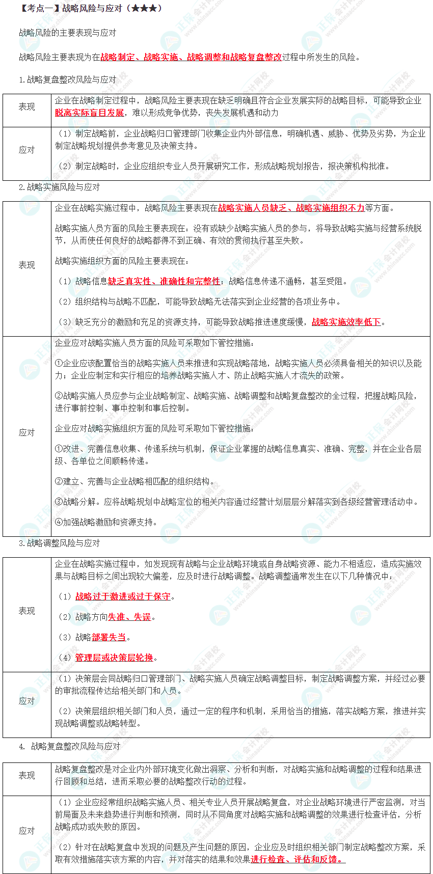
第八章 企业面对的主要风险与应对

历年考情概况

考试年份

2023、2022、2021、2020、2019、2018

考试分值

15分左右

考查形式

客观题、主观题

预习考点

战略风险与应对市场风险与应对财务风险与应对运营风险与应对法律风险和合规风险与应对

2024年注会《战略》预习考点(第八章)


点击按钮下载完pdf版↓↓

2024年注会《公司战略与风险管理》预习考点第8章

2024年注会备考正当时,提前备考,临考不慌!2024年注会畅学旗舰班,多位师资授课,直播+录播无限畅学,不仅可以提前学习,还有纸质资料免费领!趁早行动,考试更有保障!点击查看课程详情

更多推荐:

【汇总】2024年注会《战略》预习阶段考点

学员讨论(0
回到顶部
折叠
网站地图

Copyright © 2000 - www.fawtography.com All Rights Reserved. 北京正保会计科技有限公司 版权所有

京B2-20200959 京ICP备20012371号-7 出版物经营许可证 京公网安备 11010802044457号

恭喜你!获得专属大额券!

套餐D大额券

去使用