25周年

财税实务 高薪就业 学历教育
APP下载
APP下载新用户扫码下载
立享专属优惠

安卓版本:8.8.70 苹果版本:8.8.70

开发者:北京正保会计科技有限公司

应用涉及权限:查看权限>

APP隐私政策:查看政策>

HD版本上线:点击下载>

2024年注会《战略》预习考点(第七章)

来源: 正保会计网校 编辑:吃口柚子 2023/10/08 15:02:31  字体:

选课中心

书课题助力备考

选课中心

资料专区

硬核干货等你学

资料专区

财会题库

海量好题等你练

免费题库

会计人证件照

省时省力又省钱

会计人证件照

注会报考指南

新手提前了解

详情

2024注会备考已开启!你开始学习了吗?注会《战略》这一科目需要记忆和理解的知识点比较多,一定要学好!正小保整理了2024注会《战略》备考预习阶段需要我们掌握的知识点,希望能对同学们后续备考注会有所帮助~

2024年注会《战略》预习考点

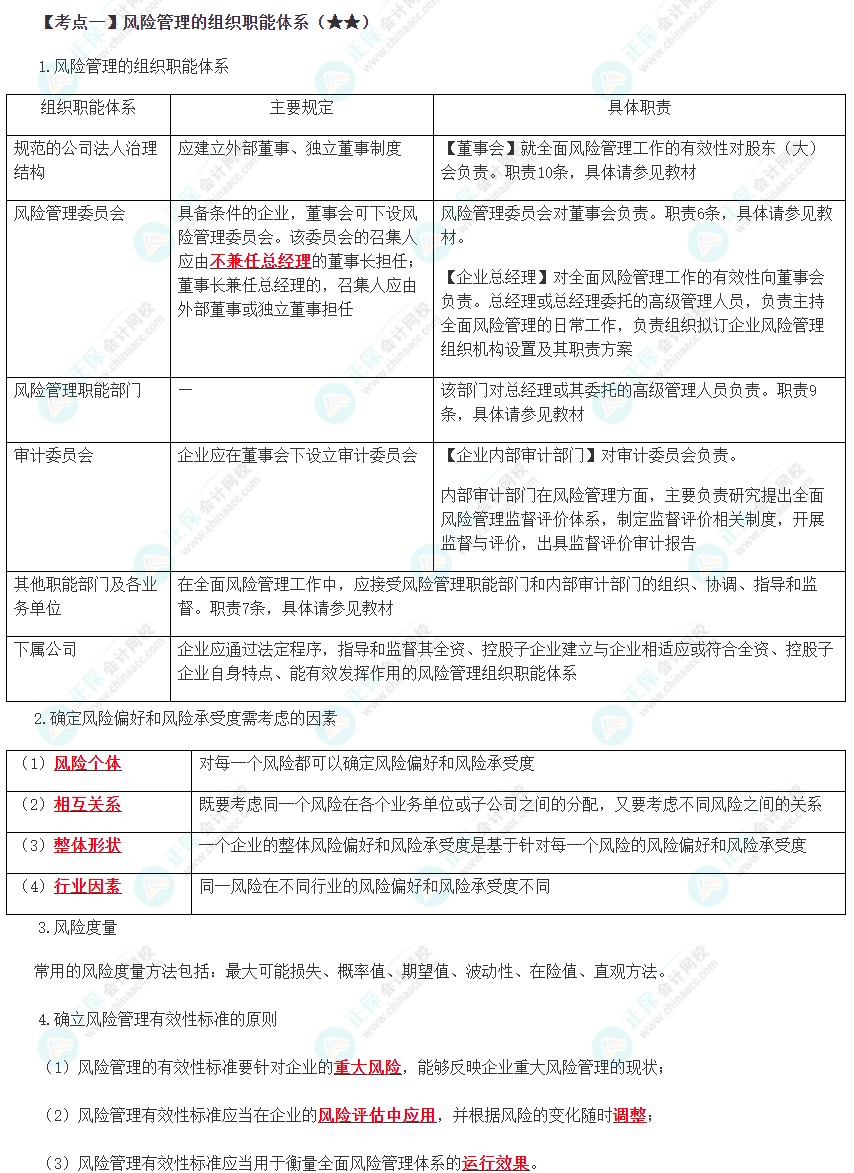
第七章 风险管理的流程、体系和方法

历年考情概况

考试年份

2023、2022、2021、2020、2019、2018

考试分值

15分左右

考查形式

客观题、主观题

预习考点

风险管理体系、风险管理技术与方法

2024年注会《战略》预习考点(第七章)


点击按钮下载完整pdf版↓↓

2024年注会《公司战略与风险管理》预习考点第7章

2024年注会备考正当时,提前备考,临考不慌!2024年注会畅学旗舰班,多位师资授课,直播+录播无限畅学,不仅可以提前学习,还有纸质资料免费领!趁早行动,考试更有保障!点击查看课程详情

更多推荐:

【汇总】2024年注会《战略》预习阶段考点

学员讨论(0
回到顶部
折叠
网站地图

Copyright © 2000 - www.fawtography.com All Rights Reserved. 北京正保会计科技有限公司 版权所有

京B2-20200959 京ICP备20012371号-7 出版物经营许可证 京公网安备 11010802044457号

恭喜你!获得专属大额券!

套餐D大额券

去使用