25周年

财税实务 高薪就业 学历教育
APP下载
APP下载新用户扫码下载
立享专属优惠

安卓版本:8.8.70 苹果版本:8.8.70

开发者:北京正保会计科技有限公司

应用涉及权限:查看权限>

APP隐私政策:查看政策>

HD版本上线:点击下载>

考前必看!2025注会《财管》主观题论述型题目答题套路

来源: 正保会计网校 编辑:小兔 2025/08/14 17:23:11  字体:

选课中心

书课题助力备考

选课中心

资料专区

硬核干货等你学

资料专区

财会题库

海量好题等你练

免费题库

会计人证件照

省时省力又省钱

会计人证件照

注会报考指南

新手提前了解

详情
会计审计经济法税法财管战略

对于初次接触注册会计师考试的新手考生来说,了解注会每一门科目的难易程度以及出题特点是非常重要的,掌握这些信息,更有针对性地进行复习,提高备考效率,建议计划报考CPA的小伙伴提前了解!

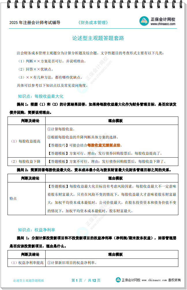
注会财务成本管理主观题分为计算分析题及综合题。文字性题目的考查形式主要有以下几类:

(1)判断××方案是否可行,并说明理由。

(2)回答××优缺点。

(3)××有几种方法,都有哪些优缺点。

具体可以参考以下知识点以及常见设问角度。

知识点:每股收益最大化

提问 1:根据(1)和(2)的计算结果回答,如果将每股收益最大化作为财务管理目标,是否应该发债并回购,简要说明理由。

判断及结论

理由模板

(1)每股收益提高

①计算每股收益。

②根据每股收益的升降判断具体方案的选择。

【答题技巧】可能会结合每股收益无差别点法。

【答题模板】方案可行。理由:发行债券回购股票后,每股收益提高了。

(2)每股收益下降

【答题模板】方案不可行。理由:发行债券回购股票后,每股收益下降了。

提问 2:简要回答每股收益最大化、资本成本最小化与股东财富最大化财务管理目标之间的关系。

判断及结论理由模板
特点【答题模板】每股收益最大化目标没有考虑风险因素,每股收益最大不一定意味着股东财富最大,只有在风险不变的情况下,每股收益最大才意味着股东财富最大;加权平均资本成本最低时,公司价值最大,在股东投资资本和债务价值不变的情况下,加权平均资本成本最低时,股东财富最大。

篇幅所限,仅展示部分《财管》科目主观题论述型题目答题套路。

点击下图下载完整版12页资料!

1

学员讨论(0
回到顶部
折叠
网站地图

Copyright © 2000 - www.fawtography.com All Rights Reserved. 北京正保会计科技有限公司 版权所有

京B2-20200959 京ICP备20012371号-7 出版物经营许可证 京公网安备 11010802044457号

恭喜你!获得专属大额券!

套餐D大额券

去使用