25周年

财税实务 高薪就业 学历教育
APP下载
APP下载新用户扫码下载
立享专属优惠

安卓版本:8.8.70 苹果版本:8.8.70

开发者:北京正保会计科技有限公司

应用涉及权限:查看权限>

APP隐私政策:查看政策>

HD版本上线:点击下载>

考前必看!2025注会《经济法》主观题论述型题目答题套路

来源: 正保会计网校 编辑:小兔 2025/08/14 17:44:49  字体:

选课中心

书课题助力备考

选课中心

资料专区

硬核干货等你学

资料专区

财会题库

海量好题等你练

免费题库

会计人证件照

省时省力又省钱

会计人证件照

注会报考指南

新手提前了解

详情
会计审计经济法税法财管战略

注册会计师备考正在进行中,大家对《经济法》这一科掌握的怎么样了?相信大部分备考的同学有一个共同的问题:听课能听懂,但是做题一脸懵。这是因为你还不了解这一科的出题套路,下面就让我们一起走进经济法,看看网校老师为大家总结的主观题论述型题目答题套路都有哪些吧!

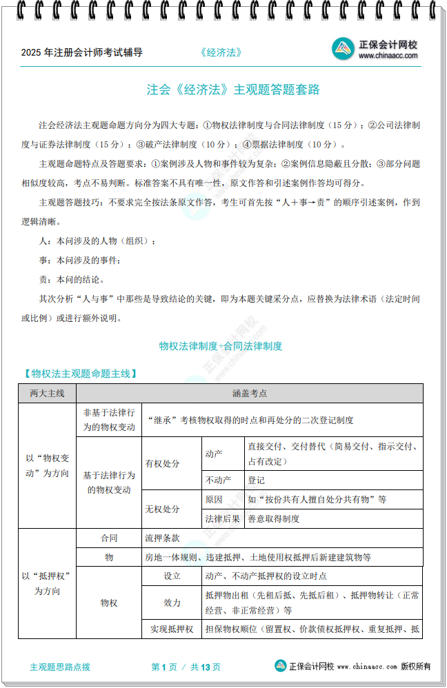
注会经济法主观题命题方向分为四大专题:①物权法律制度与合同法律制度(15分);②公司法律制度与证券法律制度(15 分);③破产法律制度(10分);④票据法律制度(10分)。

主观题命题特点及答题要求:①案例涉及人物和事件较为复杂;②案例信息隐蔽且分散;③部分问题相似度较高,考点不易判断。标准答案不具有唯一性,原文作答和引述案例作均可得分。

主观题答题技巧:不要求完全按法条原文作答,考生可首先按“人十事→责”的顺序引述案例,作到逻辑清晰。

人:本问涉及的人物(组织);

事:本问涉及的事件;

责:本问的结论。

其次分析“人与事”中那些是导致结论的关键,即为本题关键采分点,应替换为法律术语(法定时间或比例)或进行额外说明。

篇幅所限,仅展示部分《经济法》科目主观题论述型题目答题套路。

点击下图下载完整版13页资料!

1

学员讨论(0
回到顶部
折叠
网站地图

Copyright © 2000 - www.fawtography.com All Rights Reserved. 北京正保会计科技有限公司 版权所有

京B2-20200959 京ICP备20012371号-7 出版物经营许可证 京公网安备 11010802044457号

恭喜你!获得专属大额券!

套餐D大额券

去使用