扫码下载APP
及时接收最新考试资讯及
备考信息
浙江2024年中级会计考试报名常见问题解答,详情如下:
2024年会计中级资格考试报名常见问题解答
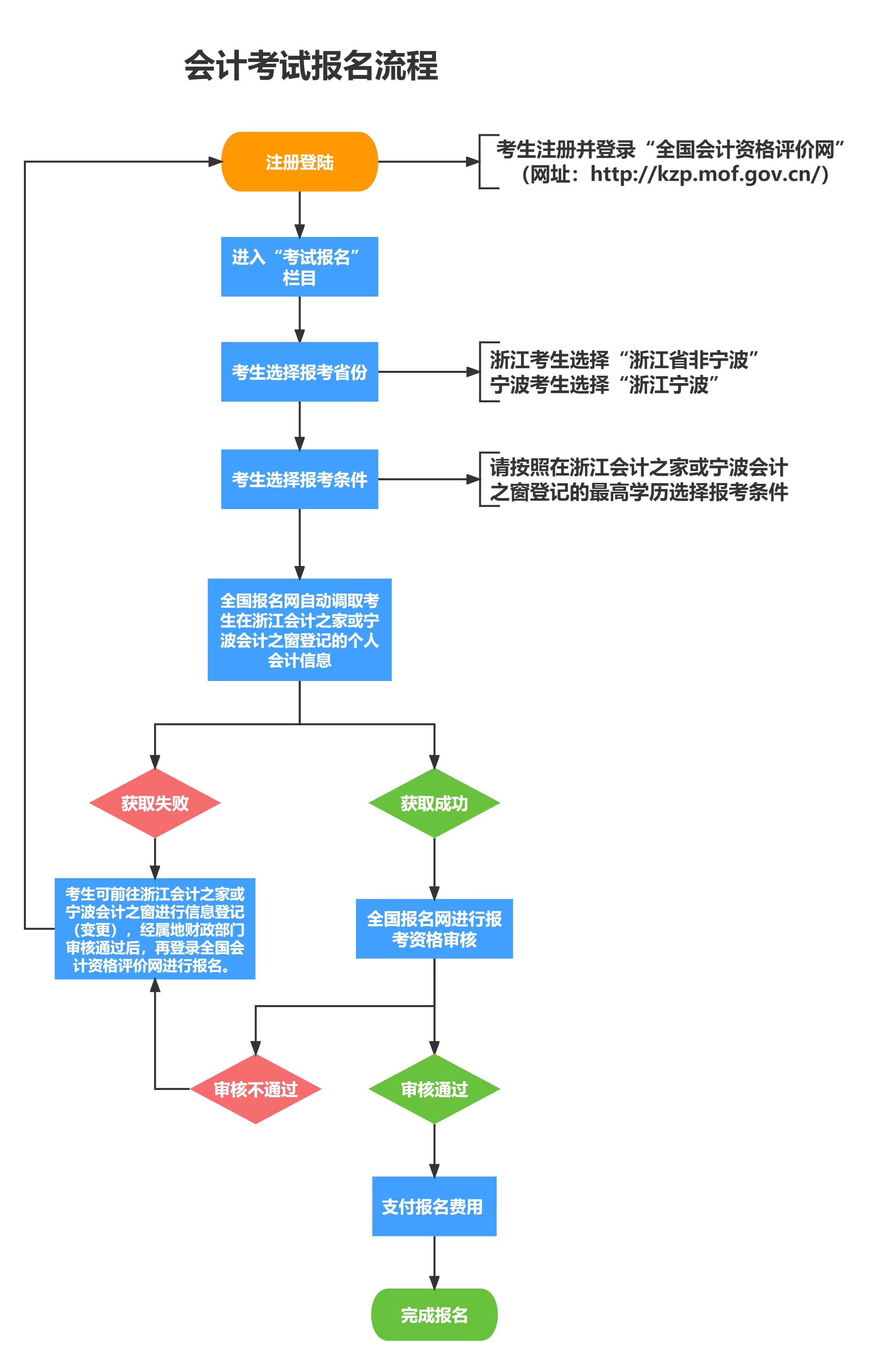
一、报名流程图

三、明细解答
1.网上报名、缴费、信息登记和信息变更的具体时间?
答:(1)考试报名时间:2024年6月12日—7月2日12:00;
缴费截止时间:2024年7月2日18:00。
广大考生务必在规定的时间内进行报名和缴费。错过上述报名和缴费时间的,将无法参加2024年度会计专业技术资格考试。
(2)信息采集时间:现已开放,至7月1日关闭“浙江会计之家”—“信息变更”和“信息登记”通道、“宁波会计之窗”“信息采集变更”通道,逾期未完成个人信息变更或登记的,将无法参加2024年度会计专业技术中级资格考试报名。
2.会计中级资格考试报名渠道是什么?
答:根据财政部统一要求,参加2024年度会计专业技术中级资格考试报名的考生,须通过“全国会计资格评价网”(网址:http://kzp.mof.gov.cn/)进行考试报名。
已在网上报名但未成功缴费的,视同放弃考试报名。缴费之前,请考生仔细核对本人所有报名信息,缴费一旦成功后,不得修改原报名信息、报考科目、不办理退费。
3.报名网站显示“未查询到您的会计信息”怎么办?
答:未获取到考生会计信息,即意味着考生未在报名前完成信息采集,请按照以下步骤完成会计信息登记:
进入“浙江政务服务网”(网址:http://www.zjzwfw.gov.cn)进行实名注册;
登录以下网站完成会计信息登记:浙江非宁波地区的考生请登录“浙江会计之家”网站(网址:https://kjzj.czt.zj.gov.cn),点击首页“信息登记”栏目;宁波地区的考生请登录“宁波会计之窗”网站(网址:https://kj.czj.ningbo.gov.cn),点击首页“信息采集变更”栏目,按照网页提示进行登记;
已登记的信息经属地财政部门审核通过后,考生可再次登陆“全国会计资格评价网”进行考试报名。
4.如何变更我的报名信息?
答:(1)浙江非宁波地区的考生请登录“浙江会计之家”网站(网址:https://kjzj.czt.zj.gov.cn),点击首页“信息变更”栏目;宁波地区的考生请登录“宁波会计之窗”网站(网址:https://kj.czj.ningbo.gov.cn),点击首页“信息采集变更”栏目,按照网页提示进行信息变更。
已变更的信息经属地财政部门审核通过后,考生可再次登陆“全国会计资格评价网”进行考试报名。
5.如何查看考生的考试地点?
答:考生的考试地点取自浙江会计之家(或宁波会计之窗)登记的所属市级会计管理部门,会计管理部门所在区与考试地点无关。如:考生的会计管理部门为杭州市西湖区,那么考试地为杭州市,具体考点由财政部考场编排系统进行随机安排。
考生可通过报名网站中“地市”一栏查看考试地点所在市,具体考点和考试时间以准考证上显示为准。

6.如何变更考试地点?
答:请先登录浙江会计之家网站(或宁波会计之窗网站)首页——点击首页的“信息变更”栏目——进入“个人履历”一栏,点击新增个人履历按钮:
(1)如考生想要将考试地点变更至现在的工作单位地点(只限于跨地市变更),请根据实际情况,在从业状态选择:“从事会计岗位工作”或“从事非会计岗位工作”,将您的现单位信息填入该栏目,结束时间选择“至今”。
(2)符合报名条件,现为待业的,考生须提供浙江省内的户口簿、身份证或居住证,请根据实际情况,在从业状态选择:“待业”,将浙江省内的户口、身份证或居住证等信息填入该栏目,结束时间选择“至今”。
7.如填写虚假信息或提供虚假证明材料,会有什么影响?
答:根据《专业技术人员资格考试违纪违规行为处理规定》(人社部令第31号),所有考生应据实填报个人的会计信息,如有提供虚假证明材料或者以其他不正当手段取得相应资格证书或者成绩证明等严重违纪违规行为的,证书签发机构将宣布证书或者成绩证明无效,严重者将其违纪违规行为记入专业技术人员资格考试诚信档案库,记录期限为五年。
8.中级资格考试的资历条件、年限如何计算?
答:报名参加会计资格考试的人员,应具备下列基本条件:
(1)遵守《中华人民共和国会计法》和国家统一的会计制度等法律法规。
(2)具备良好的职业道德,无严重违反财经纪律的行为。
(3)热爱会计工作,具备相应的会计专业知识和业务技能。
报名参加中级资格考试的人员,除具备基本条件外,还必须具备下列条件之一:
(1)具备大学专科学历,从事会计工作满5年。
(2)具备大学本科学历或学士学位,从事会计工作满4年。
(3)具备第二学士学位或研究生班毕业,从事会计工作满2年。
(4)具备硕士学位,从事会计工作满1年。
(5)具备博士学位。
(6)通过全国统一考试,取得经济、统计、审计专业技术中级资格。
在职在岗的人员工作年限截止日期为2024年12月31日;在校生利用业余时间勤工助学不视为正式从事会计工作,相应时间不计入会计工作年限;参加中级资格考试工作年限为取得规定学历前后从事会计工作时间的总和。
9.报名照片将用于什么地方、照片要求是什么?
答:考生在“全国会计资格评价网”中上传的照片作为考试的准考证照片,也作为会计专业资格证书的照片。请务必严格按照要求上传照片,缴费成功后,报名照片(即证书照片)一律不得变更。
报名照片的要求为:白、蓝、红色背景,推荐使用白色背景,JPG格式,大于10KB且小于200KB,像素大于等于295*413,图片清晰。报考人员需对照片质量负责,如因照片质量影响考试、成绩或证书的,由报考人员本人负责。
10.如何定义第二学士学位?
答:根据《国家教育委员会、国家计划委员会、财政部关于印发〈高等学校培养第二学士学位生的试行办法〉》(〔87〕教计字105号)的规定:
(1)第二学士学位在层次上属于大学本科后教育,与培养研究生一样,同是培养高层次专门人才的一种途径。第二学士学位授予资格,需经教育部审批,只有教育部批准设置第二学士学位专业的高等学校才有权颁发第二学士学位证书。教育部现行文件中,没有关于双学位的提法或相关文件。
(2)大学毕业并获得学士学位的人员,经过设有第二学士学位专业的高等学校组织的资格审查与入学考试、考核,择优录取入学。经过二年的时间,修完规定课程,经考试合格,取得毕业和授予学士学位资格者,可授予第二学士学位。
(3)获得第二学士学位者,毕业后起点工资与研究生班毕业生工资待遇相同;未获得第二学士学位者,仍按本科毕业生对待。
11.网上报名须注意哪些事项?
答:(1)考试报名前本人须仔细阅读相关文件要求,慎重报考,缴费确认后,不办理退考和退费;
(2)考试报名实行告知承诺制,报考人员对通过网上输入信息的真实性、有效性负责;
(3)考生不得以他人身份进行报名,否则,由此引起的纠纷,由考生承担全部责任;
(4)考生报名与考试使用的身份证件必须一致,如使用内地居民身份证报考则必须使用二代身份证。
12.符合条件的外籍人员如何报考中级?
答:外籍人员可以通过浙江政务服务网或浙里办app进行实名认证,浙江非宁波地区的外籍人员登录“浙江会计之家”网站或“浙里办”APP——“会计之家”栏目、宁波地区的外籍人员登录“宁波会计之窗”网站,按照网站提示的要求、通过线上的方式完成信息采集,再进行报名。外籍人员在国(境)外取得的学历需要通过教育部留学服务中心认证。我省提供人性化服务,如相关操作有困难,可以向属地财政寻求帮助,详见浙江会计之家网站右上角联系电话。
外籍人员按照就近方便原则报名,在中国境内有工作单位的,在其工作单位所在地报名,为境内学校在校学生,在其学籍所在地报名,其他人员在其境内居住地报名。
13.中级免试的对象范围、如何申请?
答:根据《关于做好会计专业学位与会计专业技术资格衔接有关工作的通知》(以下简称《通知》)及答记者问:
(1)获得国务院教育行政部门认可的境内会计硕士专业学位、会计博士专业学位的人员,报考会计专业技术中级资格考试可免试《财务管理》科目。
(2)免试政策仅针对专业学位,不包括学术学位:新修订的学位法明确学位包括学术学位、专业学位等类型,其中学术学位突出学术研究能力,专业学位突出专业实践能力。对于会计专业的研究生来说,需要注意区分专硕(博)和学硕(博),只有会计专硕(博)是符合免试政策要求的,请关注学位证书上是否含有“完成了会计硕士/博士专业学位培养计划”等字样。
(3)免试政策限定于境内学位:《通知》规定双向衔接,境外专业学位培养单位难以给予免修课程的政策;目前境外专业学位的取得方式、要求等与境内存在差别,实务操作中也难以准确认定。
(4)符合免试资格条件的考生统一在线上申请免试、无需再通过线下办理其他事项,须登录“浙江会计之家”,进入“会计职称考试报名”——“会计专硕(博)中级免试申报”栏目,严格按照网站提示的要求填写相应信息、提交相关佐证材料,经属地财政会计管理部门审核通过后,再登录“全国会计资格评价网”(网址:http://kzp.mof.gov.cn/)进行考试报名。后台审核通过或审核不通过时,考生都会收到系统短信提醒。
(5)免试申请时间:2024年6月12日-7月1日。全国平台报名截止7月2日12:00,请考生合理安排免试申请及报名时间。
(6)根据《关于2024年度全国会计专业技术资格考试考务日程安排及有关事项的通知》(浙财会〔2023〕56号),考生成功申请科目免试又报名缴费《财务管理》科目的,不再给予退费。
14.考试大纲和教材如何征订?
答:考生可登录“全国会计资格评价网”,在首页点击“考试用书订购”栏目,订阅相关书籍。
15.网上如何支付费用?
答:考生在“全国会计资格评价网”——网上报名栏目提交报名订单后,网页将自动跳转至“浙江省统一公共支付”,该平台支持使用开通网上支付功能的银联卡、支付宝等支付方式。如有问题,请拨打统一支付平台:0571-88808880咨询。
16.“网上支付”应注意哪些事项?
答:(1)考试报名前考生本人须仔细阅读相关文件的要求, 慎重报考,缴费确认后,不再办理退费;
(2)考生如果没有网上支付经验,请在支付前详细阅读自己银行卡的网上支付使用说明;有问题请拨打统一支付平台:0571-88808880咨询。
(3)考生不要使用网吧等公共场所的电脑进行网上支付操作;
(4)考生在进行网上支付时,应注意保护好银行卡卡号和密码,注意卡内资金安全;
(5)如果因上网条件或网络传输等原因造成支付速度慢, 请考生耐心等待,尽量不要重复点击;
(6)如果因为种种原因网上支付没有成功的,考生可点击报名系统中“立即付款”按钮重新支付。
(7)请考生谨防代报名、代登记、虚假登记等诈骗机构,以防个人信息泄露及遭遇诈骗。考生在非官方网站报名均无效,报名数据我省考办不予承认。考生在报名期间遇到问题时,可向各市、县财政部门咨询。
17.缴费成功后,是否需要上交报名信息表?
答:考生缴费成功后,即可正常参加考试,无需上交报名信息表。
18.缴费完成后是否可以变更考试科目?
答:一旦缴费成功后,考试科目不允许增加、修改、变更,考生个人考试信息也不得变更。
19.如何确认网上报名成功?
答:完成网上缴费后,考生须回到考试报名页面,网上报名状态显示为“恭喜你!报名成功”字样,这表明网上报名成功。再次登录后可在订单查询或报名查询中,查看订单状态,显示为“报名完成”即报名成功。
附:判断报名成功的两种方式:


20.采用网上缴费方式后,如何取得相关发票?
答:对采用网上支付方式交纳的会计专业技术资格考试费用,发票获取方式有:
(1)短信链接:缴费成功后,报名人员可收到由【浙江公共支付】发送的短信,打开短信点击链接跳转至“非税和票据公共服务平台”,通过页面下方“发送到邮箱”或“电子票据下载”获取电子票据;
(2)“浙里办”APP:登录“浙里办”首页,依次点击底部“我的”栏目,通过“我的信息——票据”,根据提示完成人脸认证后,可以查看、下载本人的查询到报名缴费电子票据,点击该票据,通过页面“票据图片下载”或点击更多—“发送到邮箱”获取电子票据;
(3)支付宝/微信APP:关注“浙江票据”支付宝生活号/微信公众号,点击首页底部“浙里办票”,根据提示完成人脸认证后,可以查看、下载本人的查询到报名缴费电子票据,点击该票据,通过页面“票据图片下载”或点击更多—“发送到邮箱”获取电子票据。
根据省政府的相关规定,会计专业技术等考试考务费发票的抬头内容均为报考者个人姓名,票据上的任何信息不得进行修改。如遇发票问题可咨询:全省电子票据咨询与维护电话 0571-56583639。
21.考生的准考证信息如何分配?
答:准考证上的考试时间、考场号等信息由财政部全国编场系统自动分配。请考生在规定的时间内及时打印准考证,以免错过考试时间。
22.什么时候可以打印准考证?
答:根据财政部会计资格评价中心相关文件要求,网上下载打印准考证时间为考试前 10天左右开始至财政部规定的截止时间止。考生在规定的时间内,登录财政部会计资格评价中心网站(网址: http://kzp.mof.gov.cn/ )自行下载打印准考证。
23.考试前遗失了身份证怎么办?
答:遗失身份证的考生,考试当天须携带公安部门补办临时身份证或由公安部门出具身份证明材料(带本人照片、姓名、身份证号等相关信息),才能正常参加考试。
24.成绩通过后什么时候可以领取证书、如何领取?
答:(1)纸质证书申领时间约为当年考试成绩公布6个月后。申领途径:考生届时可关注浙江会计之家官网相关通知公告,根据通知,选择快递邮寄或个人上门领取(二选一)的方式申领证书。
(2)电子证书申领时间约为当年成绩公布3 -4 个月后。申领途径:电子证书可直接进入“浙江政务服务网”申领,请点击链接 http://www.zjzwfw.gov.cn/col/col1347442/index.html
说明:因政策、内容不断变化与调整,正保会计网校提供的以上信息仅供参考,如有异议,请考生以官方部门公布的内容为准!
Copyright © 2000 - www.fawtography.com All Rights Reserved. 北京正保会计科技有限公司 版权所有
京B2-20200959 京ICP备20012371号-7 出版物经营许可证
京公网安备 11010802044457号
套餐D大额券
¥
去使用