25周年

财税实务 高薪就业 学历教育
APP下载
APP下载新用户扫码下载
立享专属优惠

安卓版本:8.8.80 苹果版本:8.8.80

开发者:北京正保会计科技有限公司

应用涉及权限:查看权限>

APP隐私政策:查看政策>

HD版本上线:点击下载>

没有参加会计人员继续教育可以报名2024中级会计职称考试吗?

来源: 正保会计网校 编辑:上好佳 2024/06/12 17:47:58  字体:

招生方案

书课题助力备考

选课中心

资料专区

硬核干货等你学

资料专区

财会题库

海量好题等你练

财会题库

会计人证件照

照片一键处理

会计人证件照

考试提醒

考试节点全知晓

考试提醒

2024年中级会计职称报名火热进行中,从各地公布的报考要求来看,部分地区对继续教育有所要求。那没有继续教育可以报名中级会计职称考试吗?

通过浏览各地2024年中级会计职称报名简章,可以发现部分地区将继续教育作为会计工作年限认定的参考条件,而满足相应的会计工作年限才能报名考试!

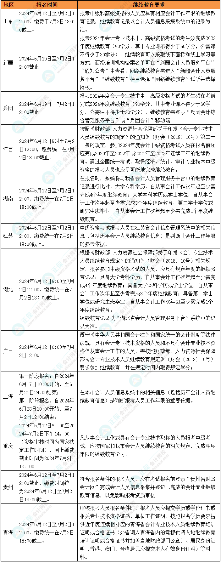
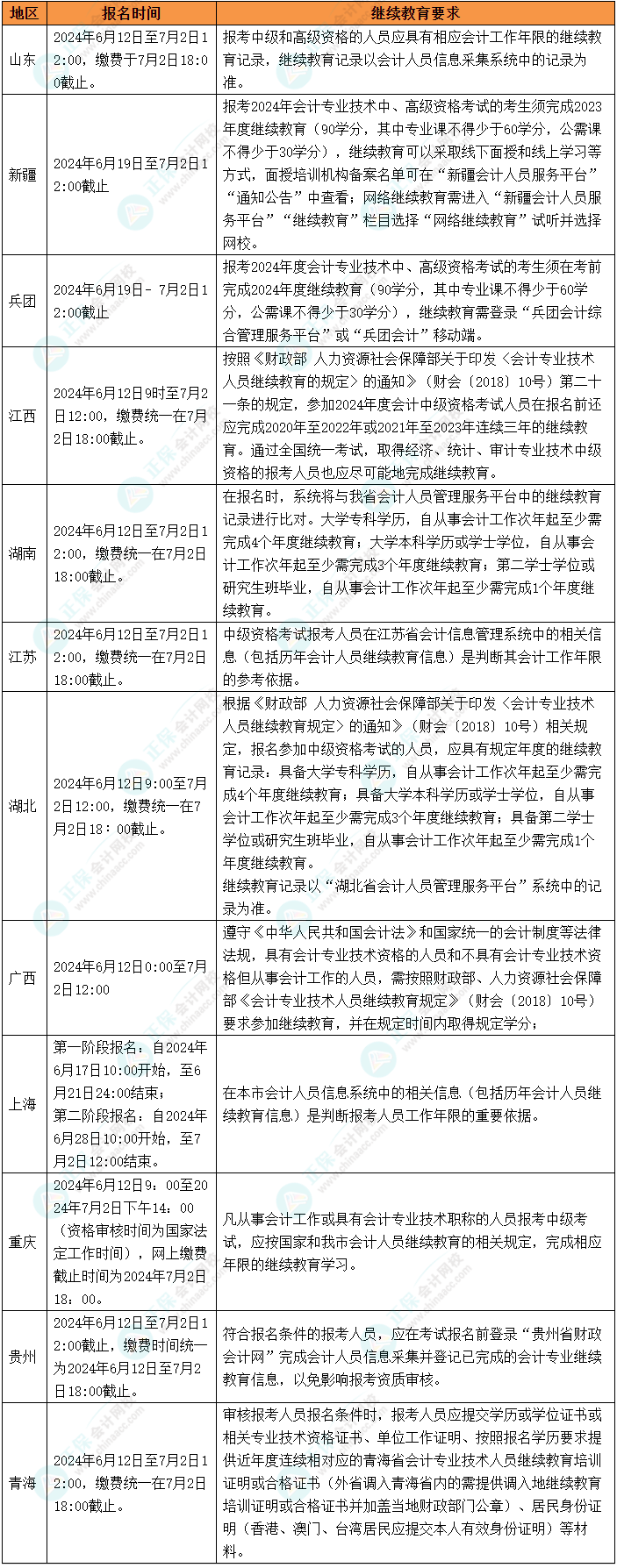
2024年中级会计考试报名各地继续教育要求汇总

立即查看>

只要从事会计工作,不管有没有会计证书,都需要继续教育。换句话来说,继续教育在一定程度上可以反映会计人员从事了多久的会计工作。

如果没有进行继续教育,考生可以关注所在地区是否能够补学,建议咨询当地财政部门,以免影响报考

说明:因考试政策、内容不断变化与调整,正保会计网校提供的考试信息仅供参考,如有异议,请考生以官方部门公布的内容为准!

想要报名2024年中级会计职称考试,一定要根据所在地区的要求,确认自己是否满足报名条件!想要了解自己所在地区的报考政策,请关注中级会计职称报名直通车>

学员讨论(0
回到顶部
折叠
网站地图

Copyright © 2000 - www.fawtography.com All Rights Reserved. 北京正保会计科技有限公司 版权所有

京B2-20200959 京ICP备20012371号-7 出版物经营许可证 京公网安备 11010802044457号

恭喜你!获得专属大额券!

套餐D大额券

去使用