24周年

财税实务 高薪就业 学历教育
APP下载
APP下载新用户扫码下载
立享专属优惠

安卓版本:8.7.80 苹果版本:8.7.80

开发者:北京正保会计科技有限公司

应用涉及权限:查看权限>

APP隐私政策:查看政策>

HD版本上线:点击下载>

高志谦2022中级会计直播刷题笔记【7】:收入(1)

来源: 正保会计网校 编辑:覅 2022/07/11 11:10:04  字体:

招生方案

书课题助力备考

选课中心

资料专区

硬核干货等你学

资料专区

免费题库

海量好题免费做

免费题库

会计人证件照

照片一键处理

会计人证件照

考试提醒

考试节点全知晓

考试提醒
【1】非现金1【2】非现金2【3】长投1【4】长投2
【5】:金融资产1【6】:金融资产2【7】:收入(1)【8】收入(2)
【9】:所得税【10】合并报表续更新中...

高志谦老师中级会计职称考前刷题笔记来袭!收入知识点一刷就会!赶紧收藏!持续更新中.....

视频讲解版
点击观看高志谦老师直播刷题收入知识点讲解:

高志谦2022中级会计直播刷题笔记【7】:收入(1)

(点击图片观看视频版讲解)

电子资料

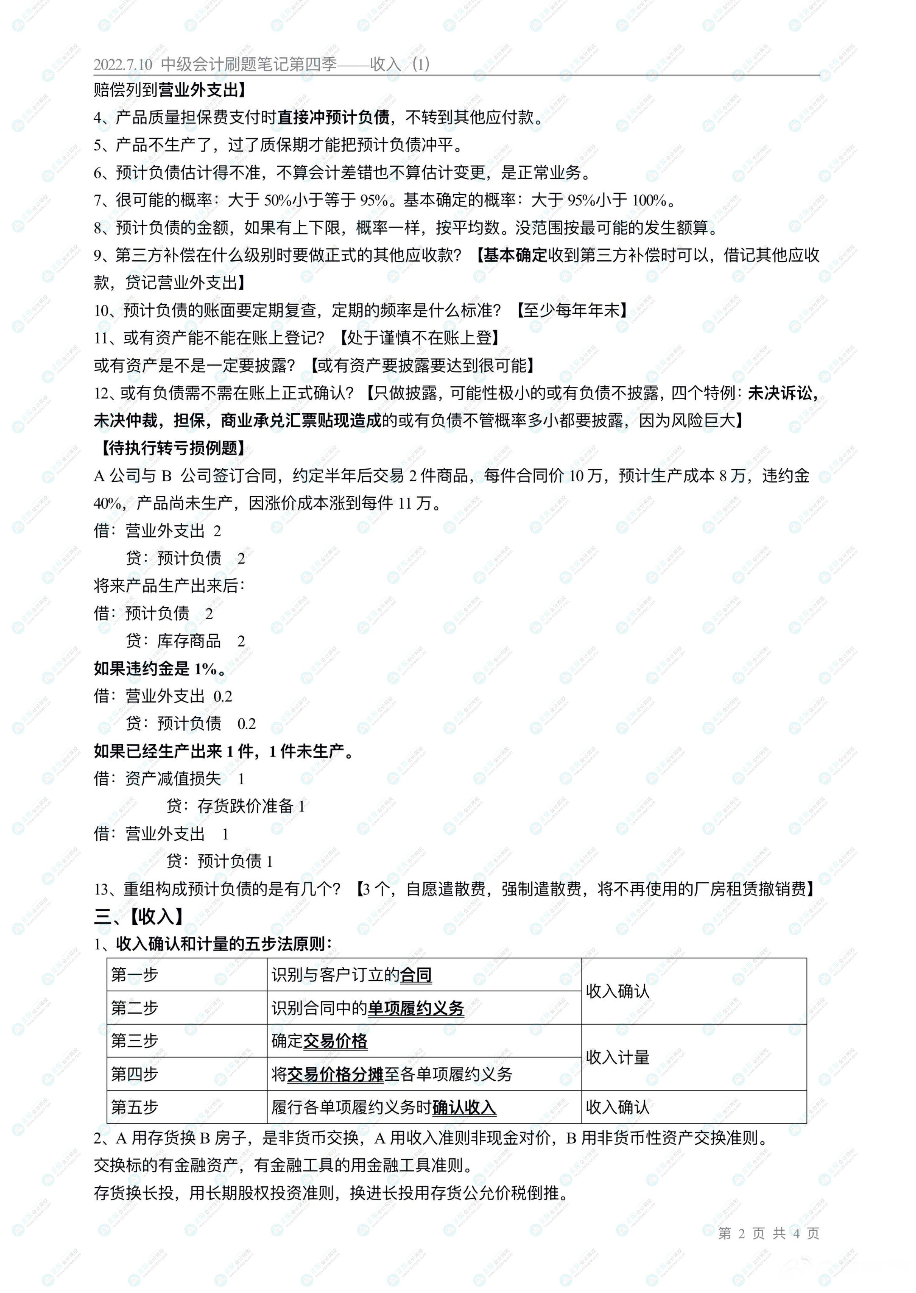
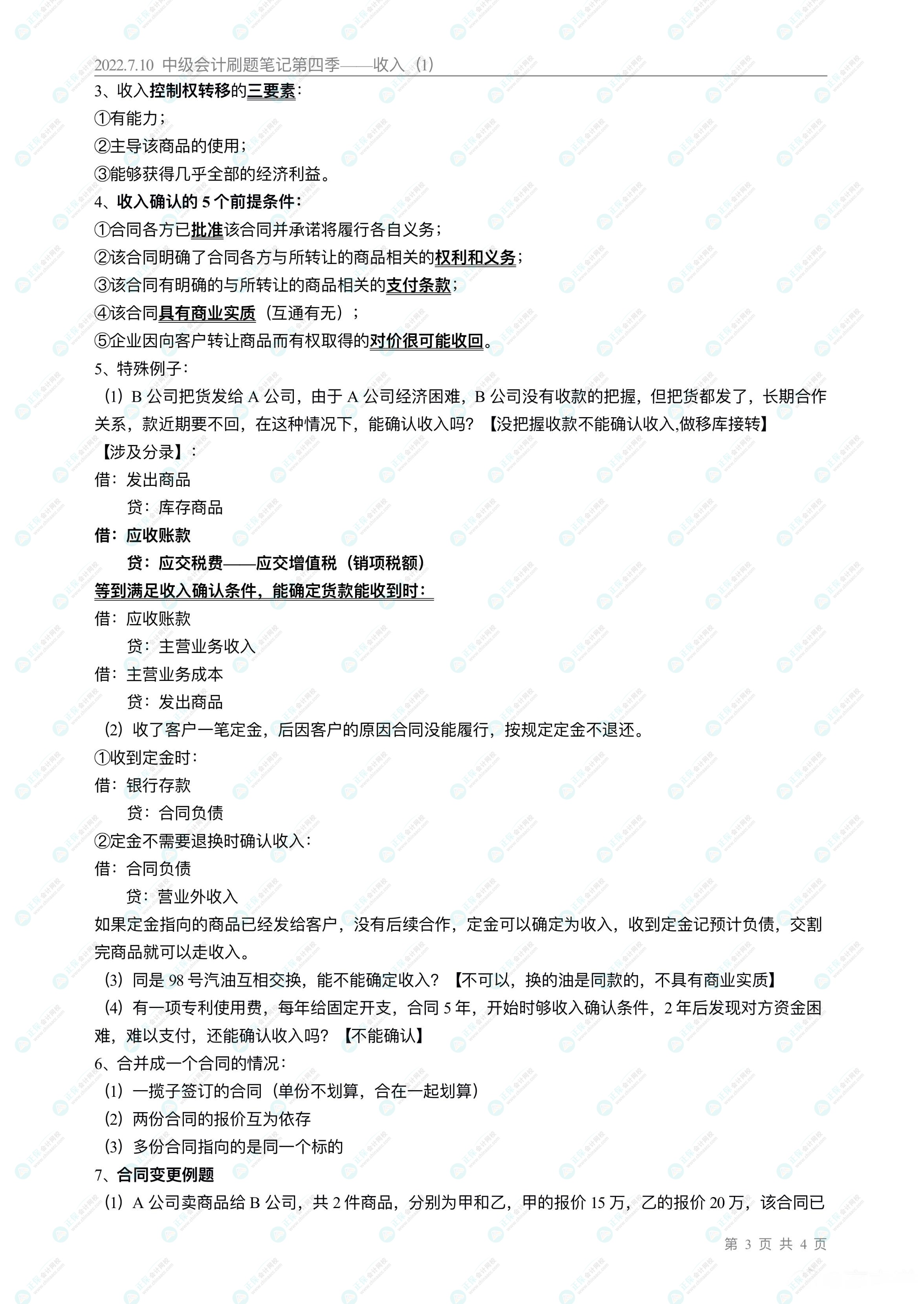
高志谦中级直播刷题笔记【7】:收入(1)

高志谦中级直播刷题笔记【7】:收入(1)

高志谦中级直播刷题笔记【7】:收入(1)

高志谦中级直播刷题笔记【7】:收入(1)                                               

(点击图片可查看大图保存)

注:上述笔记来源于高志谦老师微博,如有出入请以高志谦老师微博为主。

要想更多关于高志谦老师直播刷题的更多信息,可以关注高志谦老师的微博,获取实时信息,关注高志谦老师微博:微博@高志谦

高志谦中级直播刷题笔记【7】:收入(1)

(点击图片关注高志谦老师微博)

准2023年考生,若想跟着高志谦老师学习就加入高效实验班畅学旗舰班吧!现在购课可直接听2022年的全套课程,早学习才更有把握!>>点击进入2023年选课中心

高志谦中级2022“母仪天下”>

更多推荐:

达江22年中级财务管理《应试指南》刷题系列【5】:第7章

中级会计职称《财务管理》百天冲刺倒计时60-51天学习计划

学员讨论(0
回到顶部
折叠
网站地图

Copyright © 2000 - www.fawtography.com All Rights Reserved. 北京正保会计科技有限公司 版权所有

京B2-20200959 京ICP备20012371号-7 出版物经营许可证 京公网安备 11010802044457号