扫码下载APP
及时接收最新考试资讯及
备考信息
| 【1】非现金1 | 【2】非现金2 | 【3】长投1 | 【4】长投2 |
| 【5】:金融资产1 | 【6】:金融资产2 | 【7】:收入(1) | 【8】收入(2) |
| 【9】:所得税 | 【10】合并报表 | 持续更新中... | |
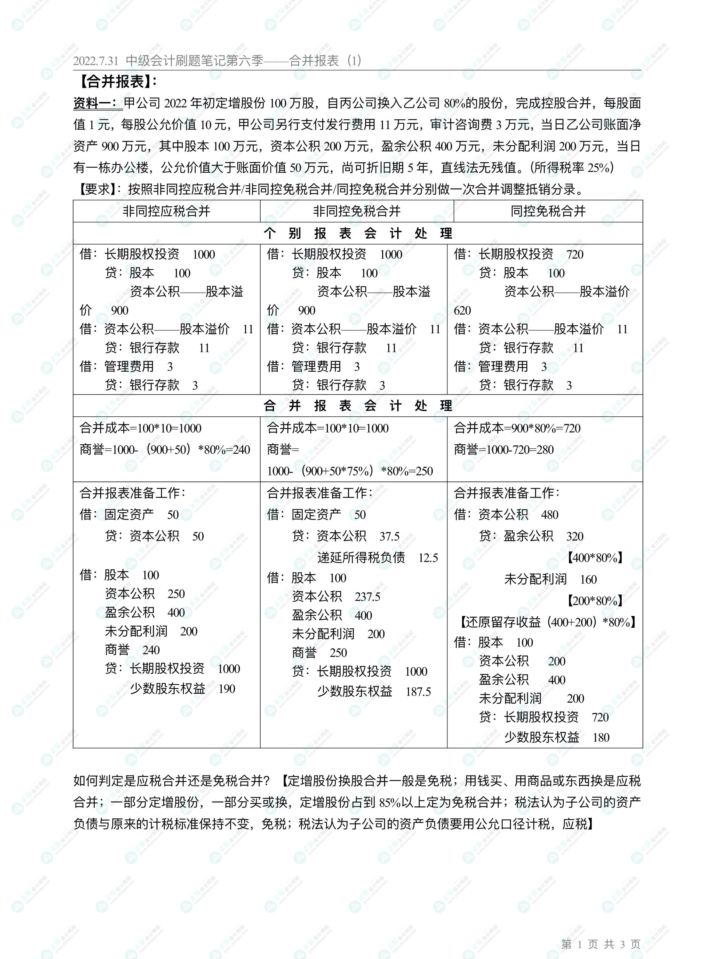
高志谦老师中级会计职称考前刷题笔记来袭!合并报表知识点一刷就会!赶紧收藏!持续更新中...
点击观看高志谦老师直播刷题合并报表知识点讲解:
(点击图片观看视频版讲解)



(点击图片可查看大图保存)
注:上述笔记来源于高志谦老师微博,如有出入请以高志谦老师微博为主。
要想更多关于高志谦老师直播刷题的更多信息,可以关注高志谦老师的微博,获取实时信息,关注高志谦老师微博:微博@高志谦
(点击图片关注高志谦老师微博)
准2023年考生,若想跟着高志谦老师学习就加入高效实验班或畅学旗舰班吧!现在购课可直接听2022年的全套课程,早学习才更有把握!>>点击进入2023年选课中心
更多推荐:
Copyright © 2000 - www.fawtography.com All Rights Reserved. 北京正保会计科技有限公司 版权所有
京B2-20200959 京ICP备20012371号-7 出版物经营许可证
京公网安备 11010802044457号
套餐D大额券
¥
去使用