25周年

财税实务 高薪就业 学历教育
APP下载
APP下载新用户扫码下载
立享专属优惠

安卓版本:8.8.80 苹果版本:8.8.80

开发者:北京正保会计科技有限公司

应用涉及权限:查看权限>

APP隐私政策:查看政策>

HD版本上线:点击下载>

2021年中级会计职称《财务管理》教材调整修订主要内容

来源: 全国会计资格评价中心 编辑:上好佳 2021/04/27 15:02:29  字体:

招生方案

书课题助力备考

选课中心

资料专区

硬核干货等你学

资料专区

财会题库

海量好题等你练

财会题库

会计人证件照

照片一键处理

会计人证件照

考试提醒

考试节点全知晓

考试提醒
中级会计实务经济法财务管理

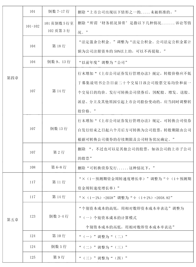
全国会计资格评价网发布了2021年度全国会计技术资格考试辅导教材《财务管理》调整修订主要内容,即对2020年度全国会计专业技术资格考试辅导教材调整修订主要内容(财务管理),具体详情如下:


2021年中级会计职称《财务管理》教材调整修订主要内容

2021年中级会计职称《财务管理》教材调整修订主要内容

2021年中级会计职称《财务管理》教材调整修订主要内容

2021年中级会计职称《财务管理》教材调整修订主要内容

2021年中级会计职称《财务管理》教材调整修订主要内容

2021年中级会计职称《财务管理》教材调整修订主要内容

2021年中级会计职称《财务管理》教材调整修订主要内容

2021年中级会计职称《财务管理》教材调整修订主要内容

2021年中级会计职称《财务管理》教材调整修订主要内容

2021年中级会计职称《财务管理》教材调整修订主要内容

2021年中级会计职称《财务管理》教材调整修订主要内容

2021年中级会计职称《财务管理》教材调整修订主要内容

2021年中级会计职称《财务管理》教材调整修订主要内容

点击下方链接可了解更多中级财务管理教材&大纲变动解读详情!

2021年财务管理大纲变动及解读

2021年财务管理教材变动及解读

说明:因考试政策、内容不断变化与调整,正保会计网校提供的考试信息仅供参考,如有异议,请考生以权威部门公布的内容为准!

2021年中级会计备考号角已吹响,全身心的投入起来吧~正保会计网校为广大学员准备了超值精品班 、高效实验班、尊享无忧班等,选好课程,跟对老师。马上报课学习>>

学员讨论(0
回到顶部
折叠
网站地图

Copyright © 2000 - www.fawtography.com All Rights Reserved. 北京正保会计科技有限公司 版权所有

京B2-20200959 京ICP备20012371号-7 出版物经营许可证 京公网安备 11010802044457号

恭喜你!获得专属大额券!

套餐D大额券

去使用