扫码下载APP
及时接收最新考试资讯及
备考信息
| 中级会计实务 | 经济法 | 财务管理 |
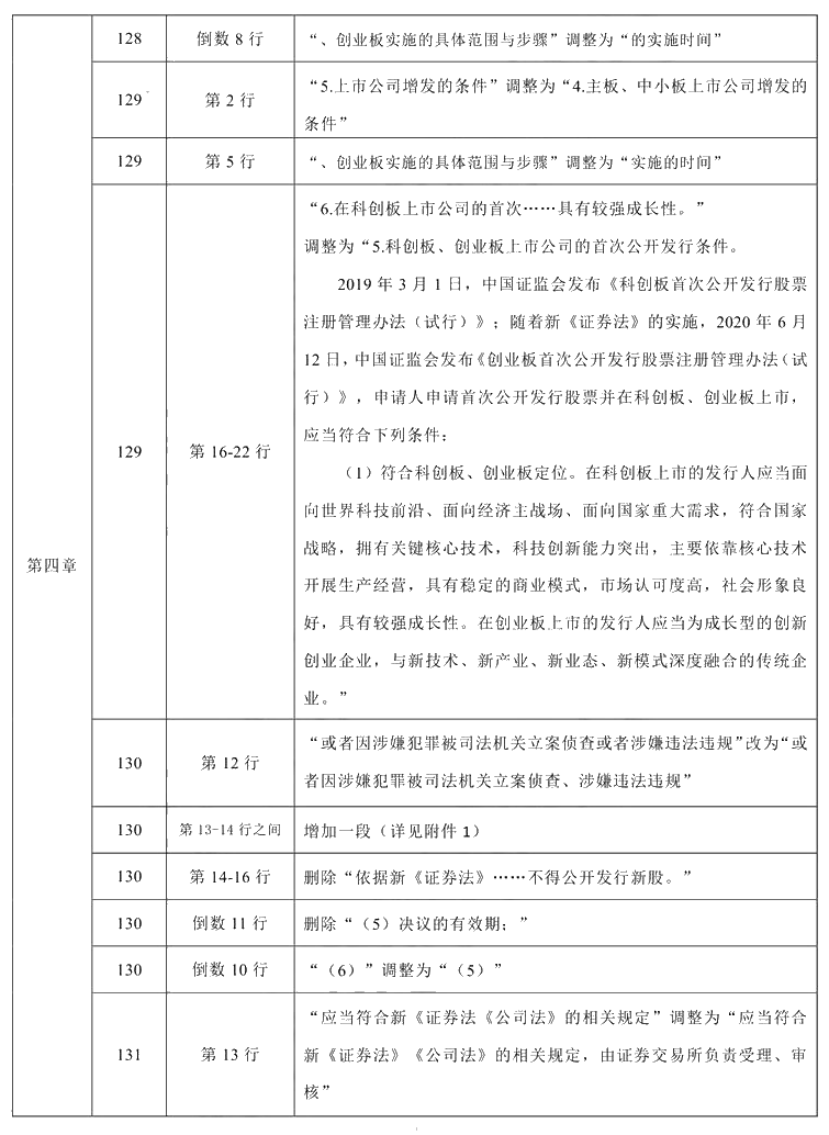
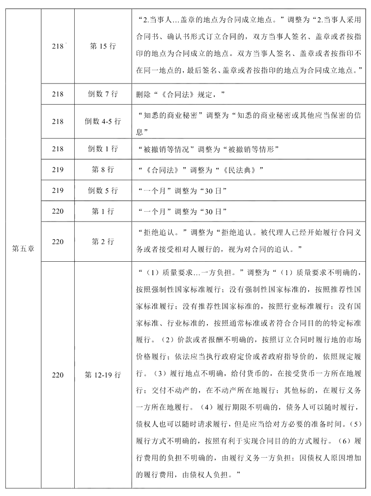
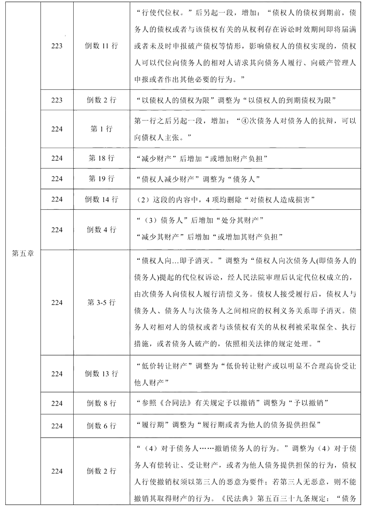
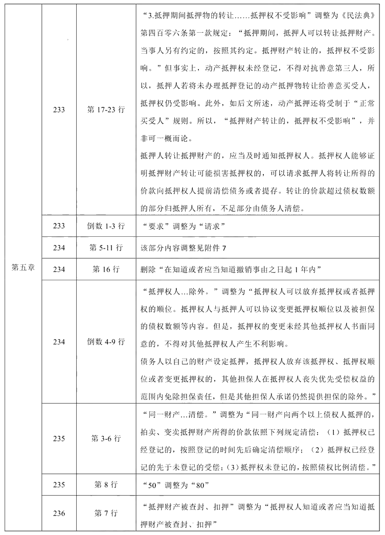
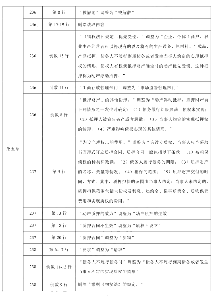
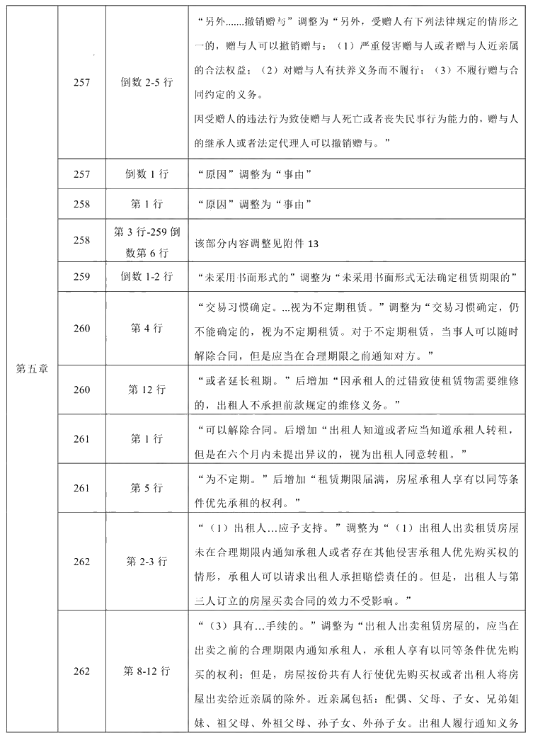
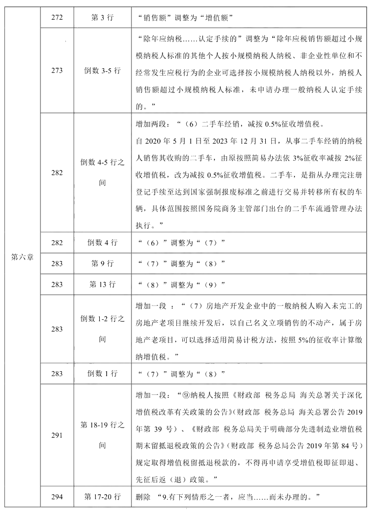
全国会计资格评价网发布了2021年度全国会计技术资格考试辅导教材《经济法》调整修订主要内容,即对2020年度全国会计专业技术资格考试辅导教材调整修订主要内容(经济法),具体详情如下:















































点击下方链接可了解更多中级经济法教材&大纲变动解读详情!
说明:因考试政策、内容不断变化与调整,正保会计网校提供的考试信息仅供参考,如有异议,请考生以权威部门公布的内容为准!
无论中级会计考试多么枯燥乏味,既然选择了,我们就要有战胜它的决心。每一个备考中级会计考试的考生都值得敬仰,正保会计网校时刻陪伴着你,陪你度过备战中级会计的每一道艰难险阻,加入我们,一起奋斗……
Copyright © 2000 - www.fawtography.com All Rights Reserved. 北京正保会计科技有限公司 版权所有
京B2-20200959 京ICP备20012371号-7 出版物经营许可证
京公网安备 11010802044457号
套餐D大额券
¥
去使用