扫码下载APP
及时接收最新考试资讯及
备考信息
| 中级会计实务 | 经济法 | 财务管理 |
2022年中级会计职称《财务管理》考试大纲已经公布,相比去年,个别章节变化较大,主要是新增了一些内容,这对于备考2022年中级财务管理的考生来说,属于利空消息。下面就对2022年中级财务管理的考试大纲进行一个全面的解读,以便帮助大家更好、更有针对性地备考。
一、2022年中级财务管理大纲主要变化
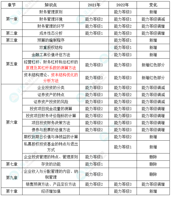
(一)2022年大纲与2021年大纲章节对比

根据以上大纲中章节内容的调整可以看出,2022年的大纲与2021年大纲相比,新增了财务管理原则、本量利分析的优缺点、边际分析法的优缺点、产品生产和定价策略、作业成本法的应用目标、作业成本法的应用程序、作业成本法的优缺点、私募基金和期权合约等。调整了部分能力等级要求。删除了作业成本法的计算。整体上来看,调整和删除的内容对备考和复习的影响有限,但新增的内容相对重要,尤其是第六章新增的私募基金和期权合约。
(二)能力等级变动

根据以上能力等级的调整,可以看出2022年考试大纲将财务管理的环节、成本性态分析、投资项目现金流量的测算、投资项目财务评价指标、项目投资财务决策方法、债券与股票的估值方法、销售预测方法、产品定价方法能力等级调整,说明有关内容相比之前更为重要,这部分内容对于考生的能力要求更高,很可能作为2022年考试的重点,这也是因为近几年考试会趋于对基础内容的考查,因此在备考过程中,需要重点学习以上章节内容,做到全面掌握。
此外,对于财务管理原则、预算的编制程序、双重股权结构、金融工具价值评估方法、期权到期日价值与净损益的计算、私募股权投资基金的特点与退出方式、经济增加值属于新增内容,根据往年考试情况来看,这些属于2022年考试的明星考点,需要引起足够的重视。
另外,在能力等级中删除的企业投资管理的特点、管理原则、存货的功能、企业收入与分配管理的内容、纳税管理,以及能力等级调减的财务管理环境、企业投资的分类、证券资产的特点、证券资产投资的风险等内容,属于降低掌握要求的内容,在备考时适当放宽要求,降低掌握程度。
二、2022年备考指导
根据大纲变化的情况来看,整体上教材框架没有太大的变化,剔除删除和调整的内容外,其他方面可以按照当前学习的进度继续学习。
从备考难度来看,教材变化主要集中在新增的内容上。因此,我们预计2022年的备考难度有所增加,主要集中在期权合约上,该内容属于注会财务成本管理的内容,但因中级考试的局限,考试方面只会仅局限于表面,并不会有明显的深度考核。
整体来看,2022年考试大纲的变化对备考有一定的影响,对于已经开始学习的考生来说可能会有所影响,但距离中级会计职称考试还有半年时间,只要大家抓住一切学习机会,提前备考,比别人更早踏上征程,相信定会在大浪淘沙的考试中,烨烨生辉!
在正保会计网校的“财会书店”还可以购买中级会计职称相关辅导书籍,助力备考中级会计哦,点击购买考试用书>
正保会计网校2022年中级会计职称新课已经开讲,畅学旗舰班全新上线,超值+高效班组合特惠,4小时内答疑,超快响应,马上报课学习>>
Copyright © 2000 - www.fawtography.com All Rights Reserved. 北京正保会计科技有限公司 版权所有
京B2-20200959 京ICP备20012371号-7 出版物经营许可证
京公网安备 11010802044457号
套餐D大额券
¥
去使用