扫码下载APP
及时接收最新考试资讯及
备考信息
2026年中级会计职称考试备考已经全面启程,今天开始陆续给大家提供中级会计《经济法》基础阶段必会清单30点,附名师学习提示,这些内容必须掌握!
●考查题型:单选题、多选题、判断题
●年均分值:1~2分
●近5年考频:☆☆☆☆
※【侯永斌老师提示】:客观题考点。
1.股东会特别决议事项
上市公司在1年内购买、出售重大资产或者向他人提供担保的金额超过公司资产总额30%的,应当由股东会作出决议,并经出席会议的 股东所持表决权的2/3以上通过。
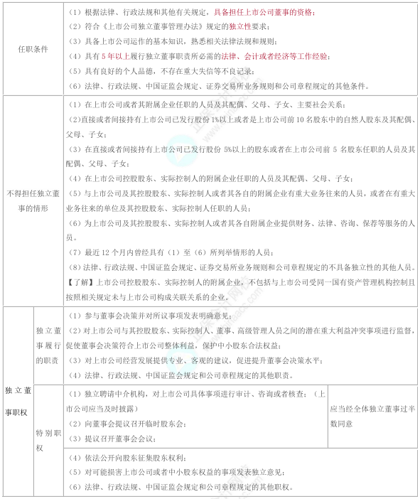
2.独立董事制度


3.上市公司章程及审计委员会的特别规定
上市公司在董事会中设置审计委员会的,董事会对下列事项作出决议前应当经审计委员会全体成员过半数通过:
(1)聘用、解聘承办公司审计业务的会计师事务所;
(2)聘任、解聘财务负责人;
(3)披露财务会计报告;
(4)国务院证券监督管理机构规定的其他事项。
2026中级会计月考来袭
采用无纸化上机操作,提前感受真实考场环境
考试题型、题量完全等同于正式考试。
点击图片即可参与 并获取全部必会清单30点
Copyright © 2000 - www.fawtography.com All Rights Reserved. 北京正保会计科技有限公司 版权所有
京B2-20200959 京ICP备20012371号-7 出版物经营许可证
京公网安备 11010802044457号
套餐D大额券
¥
去使用