扫码下载APP
及时接收最新考试资讯及
备考信息
| 高志谦母仪天下 | 侯永斌主观题预测 | 达江公式突击 | 达江主观题划重点 |
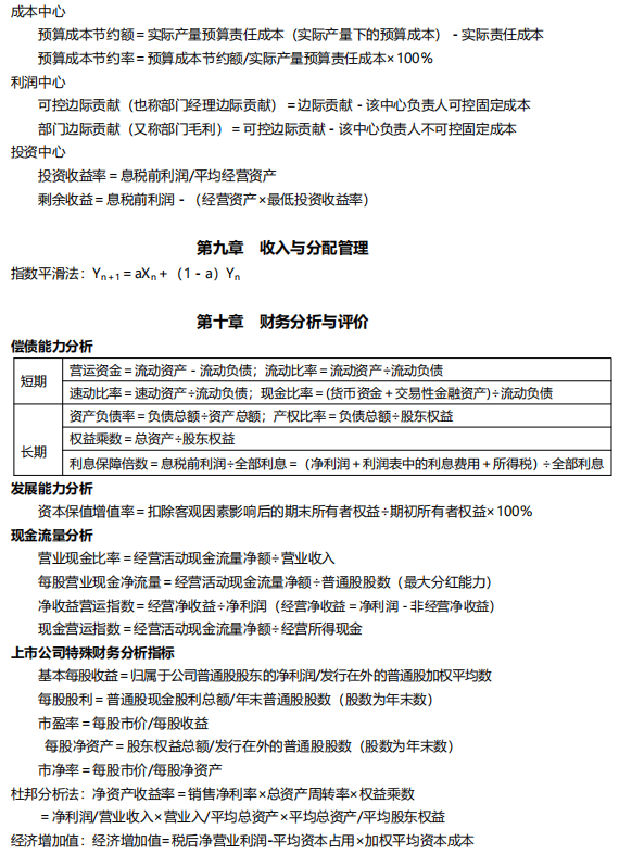
2025年中级会计考试将于9月6日-8日举行,今天给大家带来了由达江老师精心编写的《财务管理》公式突击记忆精编版3页纸!临考前狂学狂记,立即下载!
点击下载→
达江老师:2025年中级财管公式突击记忆3页纸




真的很有用!点击下载完整版→
达江老师:2025年中级财管公式突击记忆3页纸
更多推荐:
Copyright © 2000 - www.fawtography.com All Rights Reserved. 北京正保会计科技有限公司 版权所有
京B2-20200959 京ICP备20012371号-7 出版物经营许可证
京公网安备 11010802044457号
套餐D大额券
¥
去使用
查看被折叠的评论
被折叠评论包含相似、疑似不友好或无意义内容