扫码下载APP
及时接收最新考试资讯及
备考信息
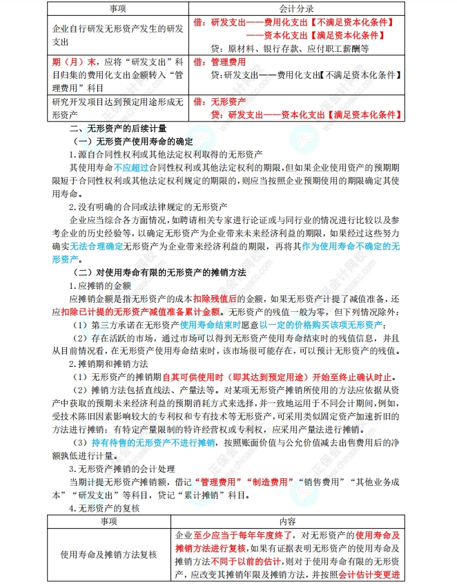
2025年中级会计职称考试时间为9月6日-8日,距离考试越来越近,《中级会计实务》三色笔记来助力,红色表示重点内容,快速记忆;蓝色表示较重要内容,理解基础;黑色表示一般知识点,理解框架。助你快速把握考试重难点!建议打印出来,直接背!
下面为大家带来《中级会计实务》第四章 无形资产的内容,赶快学习起来吧!



更多推荐:
Copyright © 2000 - www.fawtography.com All Rights Reserved. 北京正保会计科技有限公司 版权所有
京B2-20200959 京ICP备20012371号-7 出版物经营许可证
京公网安备 11010802044457号
套餐D大额券
¥
去使用