扫码下载APP
及时接收最新考试资讯及
备考信息
| 【直播】2026年审计师教材已发布 教材详细解读 | |
| 《审计理论与实务》教材变动 | 《审计理论与实务》教材变动解读 |
| 《审计相关基础知识》教材变动 | 《审计相关基础知识》教材变动解读 |
2026年审计师教材终于和我们见面了,教材的下发意味着各位考生朋友的备考之路也要正式拉开帷幕了。
2026年审计师《审计相关基础知识》教材变动
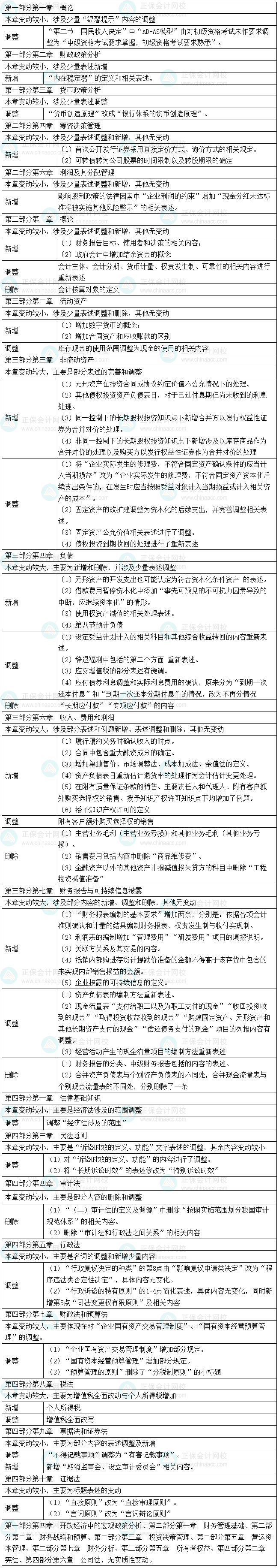
2026年《审计相关基础知识》教材整体变动适中,主要体现在内容上的完善和新增。其中,第三部分第三章、第四章、第六章、第七章和第四部分第七章、第八章,变动较大。除此之外,其余章节多为细节表述上的调整和少量内容的新增,变动不大。

声明:本文为正保会计网校原创整理,转载请注明来源正保会计网校。
2026年审计师学习的号角已经吹响,只要坚持不懈,就终会有所成就,网校与您同在。大家安排好学习时间,合理的运用好老师的课程内容,同时可以结合会计、税务和审计工作中的一些实践经验,理论联系实际,在备考中事半功倍。网校助您2026年顺利通过审计师考试。了解课程>
Copyright © 2000 - www.fawtography.com All Rights Reserved. 北京正保会计科技有限公司 版权所有
京B2-20200959 京ICP备20012371号-7 出版物经营许可证
京公网安备 11010802044457号
套餐D大额券
¥
去使用
查看被折叠的评论
被折叠评论包含相似、疑似不友好或无意义内容