扫码下载APP
及时接收最新考试资讯及
备考信息
| 《审计理论与实务》教材变动 | 《审计理论与实务》教材变动解读 |
| 《审计相关基础知识》教材变动 | 《审计相关基础知识》教材变动解读 |
2026年审计师教材变化大吗?网校教务老师特整理了“2026年审计师《审计理论与实务》教材变动解读”,快来一起了解下!
2026年审计师《审计理论与实务》教材变动解读
2026年审计师教材终于和我们见面了,教材整体变动较小,主要变动体现在第一部分第三章和第十一章上。教材的下发意味着各位考生朋友的备考之路也要正式拉开帷幕了。
一、教材变动及解读
(一)总体变动分析
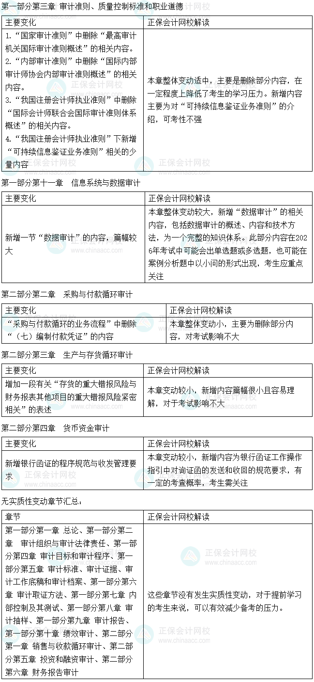
2026年《审计理论与实务》教材整体变动较小,第一部分第三章的国家审计准则、内部审计准则和注册会计师执业准则中均删除了与国际相关的审计准则的内容。第一部分第十一章新增了一节“数据审计”,篇幅较大。其余章节变化较小,多为细节表述上的调整和少量内容的新增或删除;教材相比2025年来说,变动比例约为10%,教材页码增加14页。
(二)实质性变动分析

二、科目特点与答题技巧
(一)科目特点
该科目包括两个部分,分别为审计理论与方法和企业财务审计,共十七章内容,涉及的内容较多。考试题型包括单项选择题、多项选择题、案例分析题。虽然有案例分析题,但均是以选择题类型考查。其中第二部分 企业财务审计涉及到的实务循环审计,如销售与收款循环审计、采购与付款循环审计和生产与存货循环审计为案例分析题考查的重点章节。本科目考试基本不涉及计算,重点在于对基础理论知识的掌握和运用。
(二)答题技巧
题型 | 题量 | 分值 | 答题技巧 |
单项选择题 | 30 | 共30小题,每小题1分。每小题各有四个备选答案,其中只有一项是正确的。多选、错选、不选均不得分。 | 这类题型是在四个备选答案中选择一个符合题意的最佳答案,显然,除最佳答案之外,备选项中的某些答案,也可能具有不同程度的正确性,只不过是不全面、不完整罢了。因此做题时务必要仔细,不要落入命题人设计的圈套。 回答单项选择题,可以采用直接判断法和排除法。一般单项选择题比较简单,考生只要对教材知识熟练掌握,正确率会比较高。 |
多项选择题 | 20 | 共20小题,每小题2分。每小题各有五项备选答案,其中有两项至四项是正确的。全部选对得满分,多选或错选不得分,也不倒扣分,在无多选和错选的情况下,选对一项得0.5分。 | 多项选择题主要测试考生对基本知识、基本理论和基本方法的掌握程度,具有一定的灵活性。因此,不吃透教材,很难回答有经验的命题者所设计的选择题。 建议考生最好仔细考虑各个备选答案,把备选答案与题干联系起来考虑。 |
案例分析题 | 3 | 共3个案例分析题,每个案例分析题10分。每个案例分析题包括5道小题,每小题2分。每小题各有四个备选答案,其中有一项或多项是符合题意的正确答案,全部选对得满分。多选、错选、不选均不得分。有多项正确答案的小题,在无多选和错选的情况下,选对一项得0.5分。 | 案例分析题相对来说难度较大,涉及的概念、知识点较多,且分值较高,必须予以足够的重视。如果本类题型得分不多,要想通过考试就很困难。 答题技巧可以归纳为: ①先读要求再读题。由于综合题的难度较高,阅读量较大,先了解要求,再有的放矢地读题,效率会更高,答题时间也会更充分。 ②仔细阅读试题,准确理解题意,获取题目中的各种提示或暗示信息。我们不要忙于作答,而应该详细阅读试题,在充分理解的情况下开始作答,有时在题目或要求中暗含了某种答题思路。其实这样既可以节约时间,又可以保证答题的准确性。 ③实在不会的题目,也不要空着,一定要凭感觉选上答案。有的试题尽管没有把握全答对,但通过猜测和排除,还是有机会得分的。在考试时,切莫放弃这种“捡来”的分数。 |
声明:本文为正保会计网校原创整理,转载请注明来源正保会计网校。
2026年审计师学习的号角已经吹响,只要坚持不懈,就终会有所成就,网校与您同在。大家安排好学习时间,合理的运用好老师的课程内容,同时可以结合会计、税务和审计工作中的一些实践经验,理论联系实际,在备考中事半功倍。网校助您2026年顺利通过审计师考试。了解课程>
Copyright © 2000 - www.fawtography.com All Rights Reserved. 北京正保会计科技有限公司 版权所有
京B2-20200959 京ICP备20012371号-7 出版物经营许可证
京公网安备 11010802044457号
套餐D大额券
¥
去使用