扫码下载APP
及时接收最新考试资讯及
备考信息
【问题】
印花税的种类有哪些?
【答案】
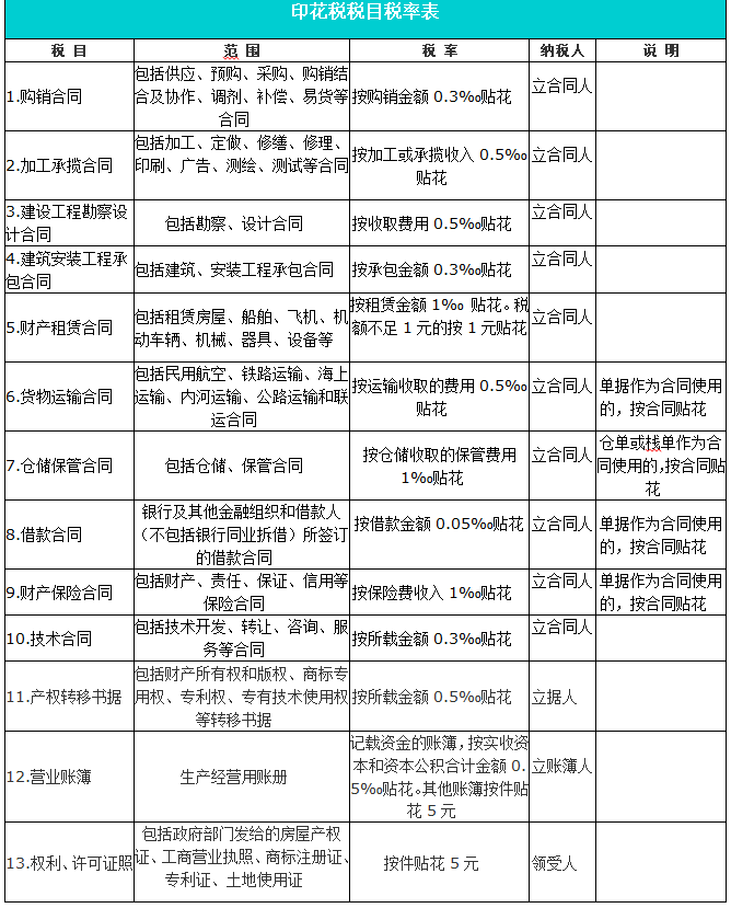
《中华人民共和国印花税暂行条例》明确13个税目。具体税目和税率如下表列举:

根据《印花税暂行条例》及其施行细则的规定,在境内书立或领受购销、加工承揽、建设工程承包、财产租赁、货物运输、仓储保管、借款、财产保险、技术合同或者具有合同性质的凭证,产权转移书据,营业账簿、权利、许可证照的单位和个人,都是印花税的纳税义务人,应当按照本条例规定缴纳印花税。
学习更多财税资讯、财经法规、专家问答、能力测评、免费直播,可以查看正保会计网校会计实务频道,点击进入>>
Copyright © 2000 - www.fawtography.com All Rights Reserved. 北京正保会计科技有限公司 版权所有
京B2-20200959 京ICP备20012371号-7 出版物经营许可证
京公网安备 11010802044457号
套餐D大额券
¥
去使用