扫码下载APP
及时接收最新考试资讯及
备考信息
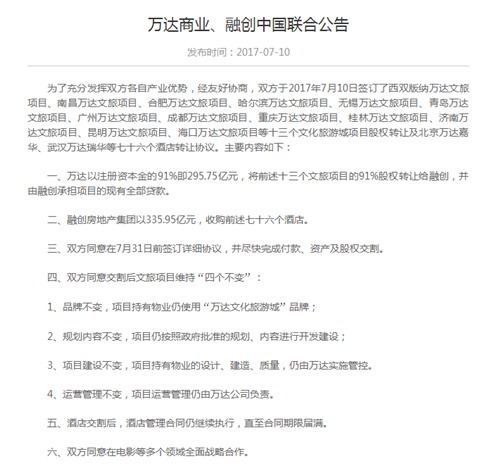
今天一早小编的朋友圈就又被万达刷了屏,不过这次站在风口浪尖的不再是“国民老公”了。7月10日一早,融创集团旗下港股公司融创中国(01918.HK)突然停牌,随后万达集团官网发布公告称与融创中国于2017年7月10日签订了西双版纳万达文旅项目、重庆万达文旅项目等十三个文化旅游城项目股权转让及北京万达嘉华、武汉万达瑞华等七十六个酒店转让协议,金额共计632亿元。其中包括“国民老公”去年因入住信息被泄露而痛骂的长沙万达文华酒店。

此次万达的大动作激起了轩然大波,业内人士纷纷猜测王健林这一动作的目的与用意。对于万达集团为何突然抛售这么多资产,王健林在公开回应时表示:“转让项目能大幅降低万达商业的负债,并进一步实现轻资产化运营,这次回收资金全部用于还贷,万达商业计划今年内清偿大部分银行贷款。”且万达自从2016年9月27从港股退市后,一直在重回A股,但目前时间依然难定。
从万达目前的负债情况来看,截至2016年年末,万达金融机构借款待还金额为499亿元,按照王健林的说法,万达商业地产将要在2017年年内还清这部分借款,计划3年左右清偿集团层面金融机构债务;反观融创,近两年接连收购莱蒙国际旗下物业、链家、万达项目,入股博鳌金湾、金科地产、嘉凯城青岛项目、融科智地,又买下联想控股旗下41个公司的相关股权及债权、投资乐视,总计共达1200多亿元。所以单从融创买下万达13个文旅城项目和76家酒店这一行为来看,这项交易对于万达转型还是非常有利的,但是对于融创是怎样的,恐怕只能等时间来回答了。

作为一名会计,我们又能从此次事件中学到什么呢?首先,我们可以看到最基本会计等式的运用,每一家企业都是靠着借贷来支撑收购与并购的;其次,融创之所以能够大手笔的收购、入股、购买大型公司项目,其融资工具包括票据抵押、资产支持证券、有抵押银行借款等有抵押借贷额;还包括公司债券、银行借款、非公开发行公司境内公司债券等无抵押借贷额。可见,想要成为一名对公司有用的会计并且一步一步走向管理层,了解公司企业间、企业与银行间资金往来形式及方法是十分重要的,正保会计网校会计新锐实操训练营针对已有1-2年工作经验的会计,在掌握现有财务知识的基础上,获得让老板刮目相看的能力,让升职加薪成为可能。
加入正保会计网校,你也可以轻松看出企业博弈中蕴含的深意。
相关推荐:
资金管理会计、资产管理会计、成本会计、总账会计等,目标薪资:8000元+
Copyright © 2000 - www.fawtography.com All Rights Reserved. 北京正保会计科技有限公司 版权所有
京B2-20200959 京ICP备20012371号-7 出版物经营许可证
京公网安备 11010802044457号
套餐D大额券
¥
去使用