25周年

财税实务 高薪就业 学历教育
APP下载
APP下载新用户扫码下载
立享专属优惠

安卓版本:8.8.80 苹果版本:8.8.80

开发者:北京正保会计科技有限公司

应用涉及权限:查看权限>

APP隐私政策:查看政策>

HD版本上线:点击下载>

为什么要报考CMA?CMA证书含金量怎么样?

来源: 正保会计网校 编辑:那个人 2021/03/08 09:53:15  字体:

选课中心

多样班次满足需求

选课中心

资料专区

干货资料助力备考

资料专区

报考指南

报考条件一键了解

报考指南

有不少考生咨询:为什么要报考CMA?CMA证书含金量怎么样?下面,正保会计网校小编整理相关信息如下,供大家参考。

CMA精品课0元领

CMA是IMA出于适应管理会计发展和企业经营的需要而推出的,于1972年推出的针对管理会计专业财会认证,是国际通行的财务管理者专业证书申请。与CFA、AICPA一起被称为全球财经领域的三大认证。CMA认证的目的在于培育管理会计人员和财务管理人员的知识广度,使其能预测商业的需求及参与策略决策的制定,可以帮助企业创造价值扩大利润。

CMA证书含金量:

教育部认可的大专以上学历就满足CMA学历要求,或者有中国注册会计师协会认证的注册会计师证书(CPA)或国家会计资格评价中心认证的中级或高级会计师证书(中高级会计职称证书)也满足CMA学历要求。拿到CMA有诸多益处,继续往下看↓,了解CMA证书含金量。

1、就业前景和薪资待遇好

新公布的调查结果显示,在总薪酬中位数方面,全球范围内持有美国注册管理会计师(CMA)认证的财务专业人士较非持证者高出58%。针对新冠疫情带来的影响,33%的CMA持证者表示自己的工作并未受到任何影响;仅有9%的CMA持证者由于疫情原因经历了职业变动。在这两方面,非CMA持证者的比例均为21%。 

与非持证者相比, CMA持证者更有可能担当以下高层管理者职务:董事(67%)、首席财务官(72%)和财务经理(66%)。随着更多的CMA持证者成功晋升为所在企业的领导者,85%的受访者表示CMA认证不仅使其更有信心高水准地完成本职工作,并且提升了其跨领域的业务能力。

越来越多的企业在招聘财务时都标明CMA持证者优先,比如:阿里巴巴、华瑞怡宝、施耐德电气(中国)有限公司、星巴克中国、腾讯等等。企业的高度认可,而CMA人才缺口大,所以企业都愿意高薪诚聘。

2、享政策福利

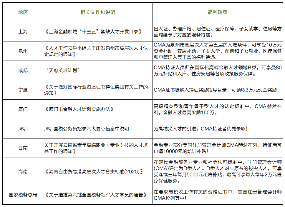
上海、深圳、成都、泉州、厦门及宁波等地将CMA列为紧缺人才,对CMA持证者给予各种优惠政策,安居补贴、子女入学、医疗保障、现金补贴等。

点击查看大图

福利政策

3、证书认可度高

2011年3月1日,为落实《国家中长期人才发展规划纲要》精神,加强中央企业国际化人才队伍建设,国资委向下属各大央企和国企下发了《关于举办注册管理会计师(CMA)职业证书申请培训的通知》红头文件要求各中央企业选拔财务管理人员参与CMA培训。国资委已连续三年要求央企带头举办CMA认证培训工作。而财政部也已将管理会计列入今后会计改革与发展的重点方向,并将加强管理会计制度建设,加速管理会计人才培养。

你心动吗?心动不如行动,现在2021年CMA备考已开始,想要跟上时代发展的脚步,赶快开始准备备考CMA吧!

点击试听/查看CMA课程>>

点击了解更多CMA考试信息>>

CMA备考咨询

更多推荐:

2021年CMA考试报考指南,报考必看!

快看!2021年管理会计师考试时间确定!

2021年CMA报名条件快来了解下!

这些地都对CMA有人才引进福利政策,速看!

腾讯招聘财务,CMA持证者优先!CMA含金量不高?

更多资讯:

CMA是什么
CMA考试CMA考试科目CMA考试难度
CMA报名CMA报名时间CMA报名入口CMA报名条件
CMA培训CMA培训机构CMA培训课程CMA培训费
CMA成绩查询CMA认证CMA报考条件和要求CMA合格分数
CMA学习资料CMA考试大纲CMA考试教材CMA试题回忆
学员讨论(0

免费试听

  • 罗杰夫《P1-财务规划》

    罗杰夫主讲:《P1-财务规划》免费听

  • 葛 瑞《P2-战略财务管理》

    葛 瑞主讲:《P2-战略财务管理》免费听

免费资料下载

  • 考试大纲
  • 考纲对比
  • 思维导图
  • 学习计划
  • 备考建议
  • 历年试题
一键领取全部资料
回到顶部
折叠
网站地图

Copyright © 2000 - www.fawtography.com All Rights Reserved. 北京正保会计科技有限公司 版权所有

京B2-20200959 京ICP备20012371号-7 出版物经营许可证 京公网安备 11010802044457号

恭喜你!获得专属大额券!

套餐D大额券

去使用
扫码有惊喜

 微信扫码领取
CMA专属优惠