25周年

财税实务 高薪就业 学历教育
APP下载
APP下载新用户扫码下载
立享专属优惠

安卓版本:8.8.70 苹果版本:8.8.70

开发者:北京正保会计科技有限公司

应用涉及权限:查看权限>

APP隐私政策:查看政策>

HD版本上线:点击下载>

CMA和CPA哪个更值得考?

来源: 正保会计网校 编辑:吃口柚子 2024/11/14 09:32:47  字体:

选课中心

多样班次满足需求

选课中心

资料专区

干货资料助力备考

资料专区

报考指南

报考条件一键了解

报考指南
在财会领域,CMA和CPA都是备受推崇的专业资格认证。两者各有侧重点,选择哪个更适合作为财会人员的刚需,取决于个人的职业规划和发展需求。

含义不同

CMA是美国注册管理会计师(Certified Management Accountant )的英文缩写,是国际通行的财务管理者专业资格证书,是全球管理会计及财务管理领域的证书,被全球18个国家和地区认可,有Mini-MBA之称。与USCPA、CFA一起被称为世界财经领域含金量最高的三大财经认证。

CPA是注册会计师(Certified Public Accountant)的英文缩写,是指依法取得注册会计师证书并接受委托从事审计和会计咨询、会计服务业务的执业人员。各个国家具有自己的CPA认证标准和考试体系,因此CPA资质只在该国家具有证明效力。

难度不同

CMA考试难度比CPA要稍低一些,更注重实务性,以企业案例为背景,主要考察考生解决财务实际问题的能力。考试分为中文和英文两种,可以任意选一项语言,两门考试科目,每年三次考试时间,考试形式非常灵活,如果备考得当,一般一年左右就能通过考试。CMA考试更符合对高级财务人员复合型知识结构的要求,不论是对于有工作经验及背景的学员还是没有工作经验的学员及大学生来说,难度的提升都是可想而知的。

CPA难度还是有点高的,看看通过率就知道了,单科通过率一般在10%左右,综合阶段通过率高些50%左右,单科成绩有效期5年,专业阶段完成后成绩一直有效。各科目的具体难度如何,需要根据考生具体情况而定。


考试科目对比

CMA考试分为中文考试和英文考试,可以任意选一项语言,主要考两科,分别为:part1《财务规划、绩效与分析》和part2《战略财务管理》;

CPA主要考6科,分别为:《审计》、《财务成本管理》、《经济法》、《会计》、《公司战略与风险管理》和《税法》。


CMA证书含金量

一个证书含金量高不高,主要看市场对这个证书的需求及证书是否能够满足市场的需求,含金量的意义,正在于对功能的需求。一张CMA证书能够满足市场对功能的诸多需求,那么它理应有足够高的含金量。

1、政府及各大企业均认可CMA

CMA具备在经济环境快速变化的大背景之下,为企业提供推动企业整体绩效的战略决策支持作用,非常符合企业对会计人才的实际需求,也因此得到全球众多企业和组织的深度认可与信赖。

众多大型央企都组织进行过CMA认证课程培训,国资委已连续三年要求央企带头举办CMA认证培训工作,财政部也已将管理会计列入今后会计改革与发展的重点方向,加快管理会计人才培养。

2、CMA人才福利政策支持多

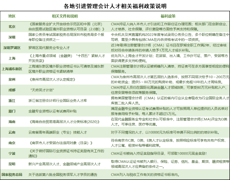
现今,CMA在国内已得到了广泛的推广,全国多个地区针对CMA持证者陆续颁布了一系列相关福利政策,比如北京、深圳、上海、惠州、厦门、泉州、南京、海南、云南、浙江、昆明、成都等地,针对CMA持证者给出安居补贴、子女入学、医疗保障、现金补贴等不同类型的奖励。点击了解CMA更多人才福利政策>>

CMA和CPA哪个更值得考?

3、CMA证书薪资待遇高

CMA证书持有者通常在管理会计和财务决策领域有较强的专业能力。中国,CMA持证者的薪资水平可能在15,000至40,000元/月,甚至更高,尤其是在大型跨国公司或外资企业中。

据IMA调查,在全球范围内,CMA认证持有者年薪高达79000美元,折合人民币56万,各地区CMA持证者的基本工资及总收入中位数明显高于非CMA持证者,总体而言,CMA持证者的总收入中位数比非CMA持证者高出29,000美元,即高出58%

4、CMA人才市场缺口大

相对于2000万财务会计趋于饱和的竞争压力,管理会计目前有着300万人才缺口。目前CMA持证人却只有17000名左右,因为人才缺口大,企事业单位对CMA人才需求迫切,不惜高薪聘请。考取CMA转型管理会计,早已成为财务人士的时代选择。

cma二维码

☝ 微信扫码咨询获取课程优惠吧 ☝

更多资讯:

CMA是什么
CMA考试 CMA考试科目 CMA考试难度
CMA报名 CMA报名时间 CMA报名入口 CMA报名条件
CMA培训 CMA培训机构 CMA培训课程 CMA培训费
CMA成绩查询 CMA证书 CMA报考条件和要求 CMA合格分数
CMA学习资料 CMA考试大纲 CMA考试教材 CMA试题回忆
学员讨论(0

免费试听

  • 罗杰夫《P1-财务规划》

    罗杰夫主讲:《P1-财务规划》免费听

  • 葛 瑞《P2-战略财务管理》

    葛 瑞主讲:《P2-战略财务管理》免费听

免费资料下载

  • 考试大纲
  • 考纲对比
  • 思维导图
  • 学习计划
  • 备考建议
  • 历年试题
一键领取全部资料
回到顶部
折叠
网站地图

Copyright © 2000 - www.fawtography.com All Rights Reserved. 北京正保会计科技有限公司 版权所有

京B2-20200959 京ICP备20012371号-7 出版物经营许可证 京公网安备 11010802044457号

恭喜你!获得专属大额券!

套餐D大额券

去使用
扫码有惊喜

 微信扫码领取
CMA专属优惠