24周年

财税实务 高薪就业 学历教育
APP下载
APP下载新用户扫码下载
立享专属优惠

安卓版本:8.7.50 苹果版本:8.7.50

开发者:北京正保会计科技有限公司

应用涉及权限:查看权限>

APP隐私政策:查看政策>

HD版本上线:点击下载>

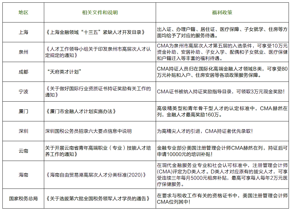
这些地都对CMA有人才引进福利政策,速看!

来源: 正保会计网校 编辑:那个人 2021/03/05 17:23:06 字体:

近些年,CMA证书备受认可,越来越多的人加入到CMA战队中,而且很多城市将CMA纳入紧缺人才目录中,各个城市为了抢占CMA人才,出台落户、现金奖励,住房补贴等等各种优惠政策。下面就给大家说说CMA在哪些城市可享受福利政策。

CMA证书福利政策地区汇总

点击查看大图

福利政策

学习CMA后,还可以:

帮助预测未来

比如:公司是否应该加大对设备的投资?是否应该多样化进入不同的市场和地区?如果收购另一家公司可以吗? 财务人员可以根据行业发展趋势,做相应的分析,帮忙预测,帮助企业管理层做出决策。

预测现金流

估计现金流和现金流对业务的影响是至关重要的。考虑公司未来的成本支出和收入来源可以帮助企业采取下一步行动。CMA涉及创建预算和趋势图表,可以用来决定如何分配资金和资源,以产生预期的收入增长。

分析回报率

在开始一个需要大量投资的项目之前,了解回报率(ROR)是非常重要的。比如:如果有两个投资机会,企业如何选择至赚钱的一个?一个公司要多少年才能在一个项目上做到收支平衡?估计的现金流是多少?可以使用CMA管理会计知识做出相应分析,选择利益的项目。

您是否已心动了?心动就开始行动吧。学习CMA,解析过去、控制现在、筹划未来,为企业降本增效、控制风险、创造价值。目前管理会计人才缺口高达300万,考取CMA,你未来的发展空间可想而知,将成为职场上的财会精英。

点击了解更多CMA考试信息>>

点击免费下载CMA考纲&备考干货>>

更多推荐:

2021年CMA考试报考指南,报考必看!

CMA考试报名入口?2021年CMA报名时间?

2021年CMA报名条件有年龄限制吗?

CMA、CPA和ACCA三者含金量对比与分析

CMA与中级会计职称难度对比及相似处

更多资讯:

CMA是什么
CMA考试CMA考试科目CMA考试难度
CMA报名CMA报名时间CMA报名入口CMA报名条件
CMA培训CMA培训机构CMA培训课程CMA培训费
CMA成绩查询CMA认证CMA报考条件和要求CMA合格分数
CMA学习资料CMA考试大纲CMA考试教材CMA试题回忆

免费试听

  • 罗杰夫《P1-财务规划》

    罗杰夫主讲:《P1-财务规划》免费听

  • 葛 瑞《P2-战略财务管理》

    葛 瑞主讲:《P2-战略财务管理》免费听

免费资料下载

  • 考试大纲
  • 考纲对比
  • 思维导图
  • 学习计划
  • 备考建议
  • 历年试题
一键领取全部资料
回到顶部
折叠
网站地图

Copyright © 2000 - www.fawtography.com All Rights Reserved. 北京正保会计科技有限公司 版权所有

京B2-20200959 京ICP备20012371号-7 出版物经营许可证 京公网安备 11010802044457号

扫码有惊喜

 微信扫码领取
CMA专属优惠