25周年

财税实务 高薪就业 学历教育
APP下载
APP下载新用户扫码下载
立享专属优惠

安卓版本:8.8.80 苹果版本:8.8.80

开发者:北京正保会计科技有限公司

应用涉及权限:查看权限>

APP隐私政策:查看政策>

HD版本上线:点击下载>

初级会计实务考前救命夺分知识点蒙圈总结【第四章】

来源: 正保会计网校 编辑:歆尧 2021/05/11 09:59:04  字体:

招生方案

书课题助力备考

选课中心

资料专区

硬核干货等你学

资料专区

财会题库

海量好题等你练

财会题库

会计人证件照

照片一键处理

会计人证件照

考试提醒

重要节点不错过

考试提醒
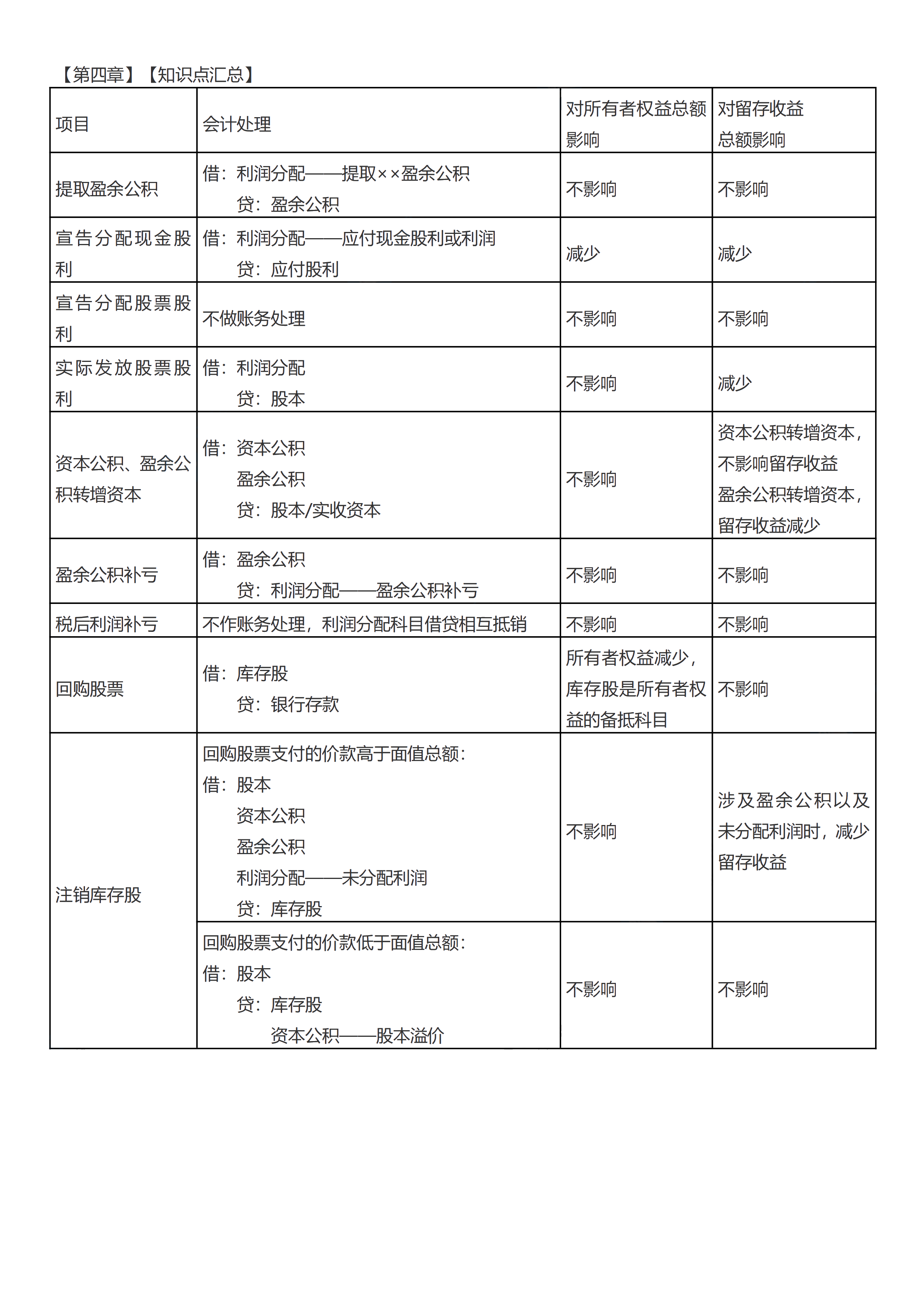
第四章

初级会计最最最最后冲刺阶段到啦!

吴忧老师为大家总结了《初级会计实务》考前救命夺分蒙圈知识点~一起来冲刺!

第四章最精华内容就是下面这张表啦!一定要掌握~

初级会计实务考前救命夺分知识点蒙圈总结【第四章】

本文内容是正保会计网校原创内容,转载请注明来源正保会计网校。

更多关注:

初级会计实务考前救命夺分知识点蒙圈总结【第一章】

初级会计实务考前救命夺分知识点蒙圈总结【第二章】

学员讨论(0
回到顶部
折叠
网站地图

Copyright © 2000 - www.fawtography.com All Rights Reserved. 北京正保会计科技有限公司 版权所有

京B2-20200959 京ICP备20012371号-7 出版物经营许可证 京公网安备 11010802044457号

恭喜你!获得专属大额券!

套餐D大额券

去使用