扫码下载APP
及时接收最新考试资讯及
备考信息
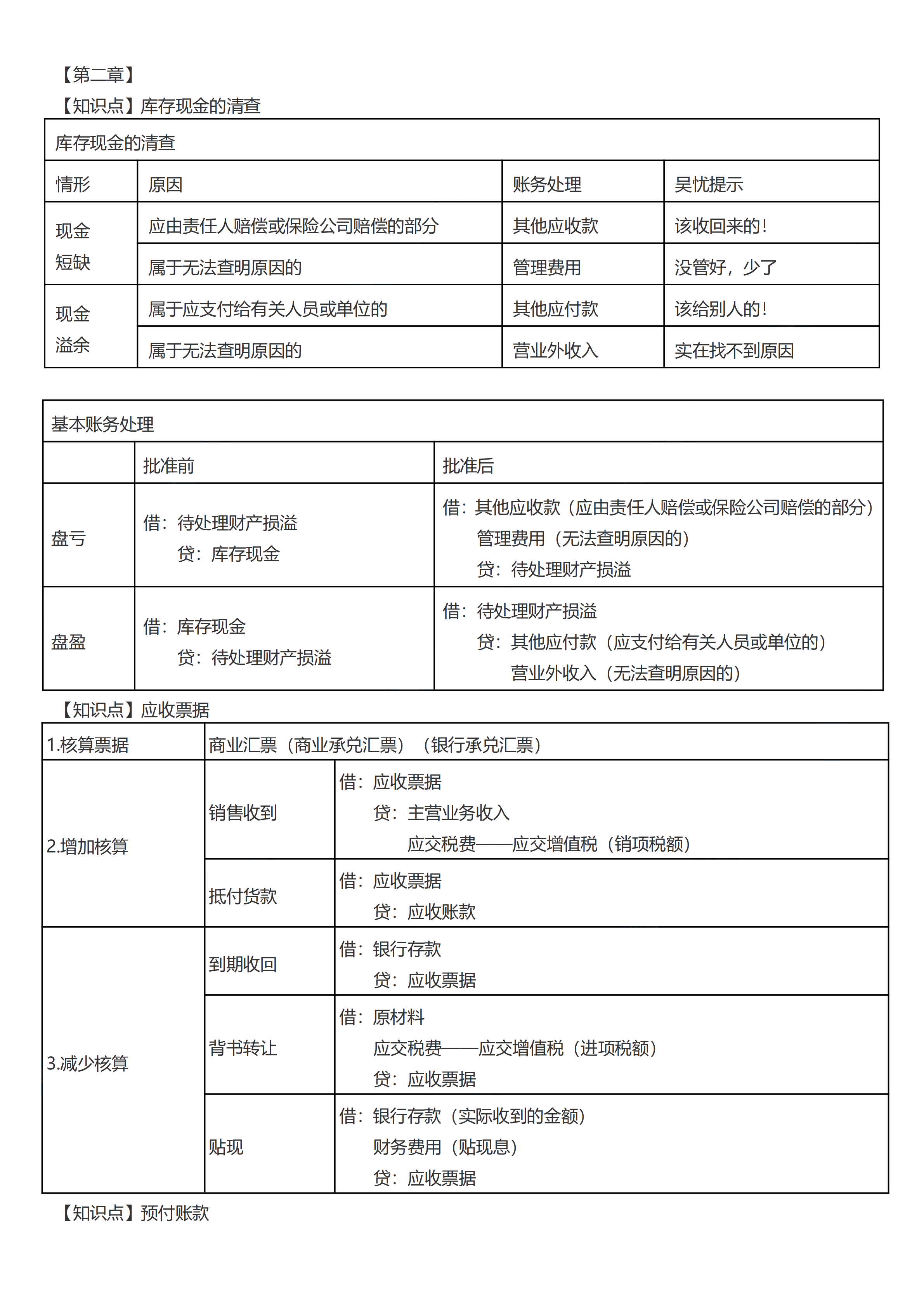
第二章 | |||
初级会计最后冲刺阶段!一句废话不多说!
吴忧老师为大家总结了《初级会计实务》考前救命夺分蒙圈知识点~一起来冲刺!
第二章必考考点






本文内容是正保会计网校原创内容,转载请注明来源正保会计网校。
更多关注:
Copyright © 2000 - www.fawtography.com All Rights Reserved. 北京正保会计科技有限公司 版权所有
京B2-20200959 京ICP备20012371号-7 出版物经营许可证
京公网安备 11010802044457号
套餐D大额券
¥
去使用