扫码下载APP
及时接收最新考试资讯及
备考信息
| 上一篇:第九天 | 第十天 | 下一篇:第十一天 |
时间过的好快,我们进行初级会计30天冲刺已经到第10天了!这还只是工作日,不包括周末哦~前面的考点你掌握的怎么样啊?在周末有没有自行汇总查漏补缺呢?
千万不能三天打鱼两天晒网,不然到头来一场空,啥也没捞着!今天第10天复习啦!4个考点分别为:初级会计实务第二章:存货清查及减值处理、固定资产折旧;经济法基础第三章:票据权利的时效、票据行为之背书。
每天4个考点,上班路上、中午休息、睡觉之前......利用零碎时间短时高效掌握考点!考场上能得一分是一分~
初级会计实务掌握考点第十天

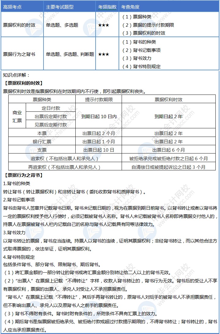
经济法基础掌握考点第十天

▲面对考试延期,备考计划被打乱,考试时间未定,心里焦虑,难道要从0开始?
▲已听过课程,但对考点没有概念,某一部分知识学不透。考前如何快速抓住重点,避免无用功?
▲考试延期,自信的以为备考时间还很长,仍然散漫的学习。如果现在你不开始学习,考试延期对你来说毫无意义。
网校学员福利大放送!初级考前点题密训班来了!争分夺秒抓关键火线救援补短板,实战刷题+划重点,临阵磨枪突击60分!现618年中钜惠抢券购课,老学员更享折上折!还有限时限量秒杀199元/两科!快来!
本文是正保会计网校原创文章
转载请注明来自正保会计网校
Copyright © 2000 - www.fawtography.com All Rights Reserved. 北京正保会计科技有限公司 版权所有
京B2-20200959 京ICP备20012371号-7 出版物经营许可证
京公网安备 11010802044457号
套餐D大额券
¥
去使用