扫码下载APP
及时接收最新考试资讯及
备考信息
| 上一篇:第八天 | 第九天 | 下一篇:第十天 |
快了快了,30天冲刺计划已经进入第九天,胜利就在前方!6月中旬,考试也越来越近,现在的你做题能达到多少分呢?快来跟着大部队每天掌握4个考点吧!
来啦!【第九天复习】初级会计实务第二章:原材料采用计划成本核算、委托加工物资;经济法基础第三章:银行结算账户的使用、票据权利;每天4个考点,上班路上、中午休息、睡觉之前......利用零碎时间短时高效掌握考点!考场上能得一分是一分~
初级会计实务掌握考点第九天

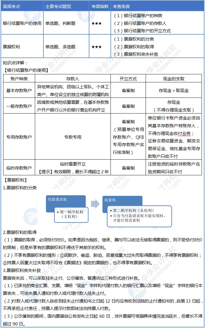
经济法基础掌握考点第九天

▲面对考试延期,备考计划被打乱,考试时间未定,心里焦虑,难道要从0开始?
▲已听过课程,但对考点没有概念,某一部分知识学不透。考前如何快速抓住重点,避免无用功?
▲考试延期,自信的以为备考时间还很长,仍然散漫的学习。如果现在你不开始学习,考试延期对你来说毫无意义。
网校学员福利大放送!初级考前点题密训班来了!争分夺秒抓关键火线救援补短板,实战刷题+划重点,临阵磨枪突击60分!现618年中钜惠抢券购课,老学员更享折上折!还有限时限量秒杀199元/两科!快来!
本文是正保会计网校原创文章
转载请注明来自正保会计网校
Copyright © 2000 - www.fawtography.com All Rights Reserved. 北京正保会计科技有限公司 版权所有
京B2-20200959 京ICP备20012371号-7 出版物经营许可证
京公网安备 11010802044457号
套餐D大额券
¥
去使用