25周年

财税实务 高薪就业 学历教育
APP下载
APP下载新用户扫码下载
立享专属优惠

安卓版本:8.8.80 苹果版本:8.8.80

开发者:北京正保会计科技有限公司

应用涉及权限:查看权限>

APP隐私政策:查看政策>

HD版本上线:点击下载>

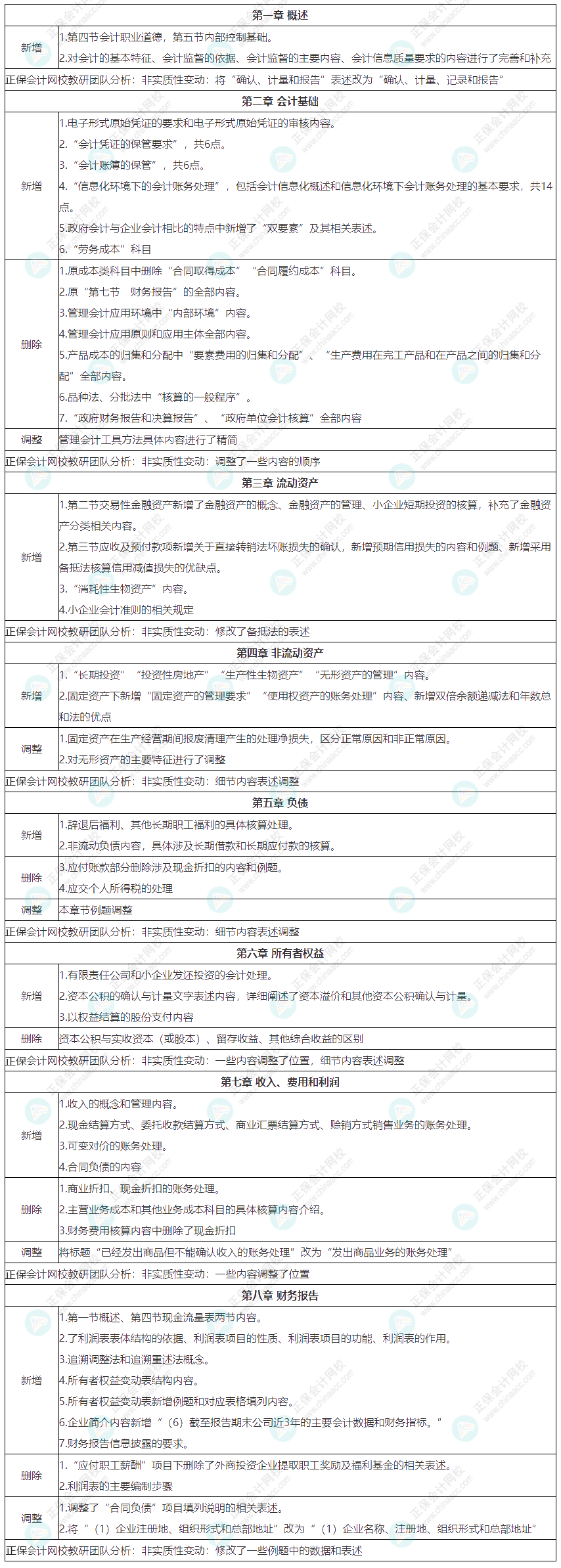
2022年初级会计《初级会计实务》教材整体变化汇总

来源: 正保会计网校 编辑:Katie 2021/12/31 08:40:20  字体:

招生方案

书课题助力备考

选课中心

资料专区

硬核干货等你学

资料专区

财会题库

海量好题等你练

财会题库

会计人证件照

照片一键处理

会计人证件照

考试提醒

重要节点不错过

考试提醒
实务大纲变化对比 经济法大纲变化对比 实务教材变化汇总 经济法教材变化汇总
实务教材解析 经济法教材解析 实务教材对比 经济法教材对比

2022年初级会计职称考试教材终于和我们见面了,比往年来的晚一些,延迟的原因大家从教材中变动的内容就可以知道,2022年初级会计实务教材进行了较大的调整,包括章节结构性调整和内容的增删。教材的下发意味着各位考生朋友的备考之路也要正式拉开帷幕了。

2022年初级会计《初级会计实务》教材整体变化汇总

本文由正保会计网校教研团队整理

转载请注明来自正保会计网校

点击按钮直接下载pdf版↓↓

2022年《初级会计实务》教材变动汇总

在正保会计网校的“财会书店”还可以购买初级会计职称相关辅导书籍,助力备考初级会计哦,点击购买辅导书>>

备考初级会计,辅导课程少不了,正保会计网校多种辅导班次任你选超值精品班、高效实验班、尊享无忧班、私教直播班、C位夺魁班等先试听再选课,GO>GO>GO>

学员讨论(0
回到顶部
折叠
网站地图

Copyright © 2000 - www.fawtography.com All Rights Reserved. 北京正保会计科技有限公司 版权所有

京B2-20200959 京ICP备20012371号-7 出版物经营许可证 京公网安备 11010802044457号

恭喜你!获得专属大额券!

套餐D大额券

去使用