扫码下载APP
及时接收最新考试资讯及
备考信息
| 实务大纲变化对比 | 经济法大纲变化对比 | 实务教材变化汇总 | 经济法教材变化汇总 |
| 实务教材解析 | 经济法教材解析 | 实务教材对比 | 经济法教材对比 |
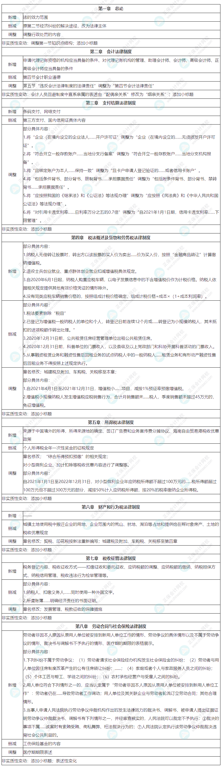
2022年初级会计资格考试教材已出版,和旧教材相比,新教材有哪些变动?变动大不大?正保会计网校教研团队为此整理了2022年初级会计职称《经济法基础》教材的整体变动解读,帮助各位考生更好地备考2022年初级会计考试,具体详情如下:

本文由正保会计网校教研团队整理
转载请注明来自正保会计网校
点击按钮直接下载pdf版↓↓
在正保会计网校的“财会书店”还可以购买初级会计职称相关辅导书籍,助力备考初级会计哦,点击购买辅导书>>
备考初级会计考试,自然少不了辅导课程加持,正保会计网校为你提供了多种辅导班次任你选超值精品班、高效实验班、尊享无忧班、私教直播班、C位夺魁班等,先试听再选课,GO>GO>GO
Copyright © 2000 - www.fawtography.com All Rights Reserved. 北京正保会计科技有限公司 版权所有
京B2-20200959 京ICP备20012371号-7 出版物经营许可证
京公网安备 11010802044457号
套餐D大额券
¥
去使用