扫码下载APP
及时接收最新考试资讯及
备考信息
| 题目下载 | 答案下载 |
2024年初级会计考试于5月18日-22日进行,距离考试已经不足一个月啦,各位初级小伙伴对自己复习的效果感觉怎么样呢?参加考试是否有信心?
初级会计考试难度不大,要说最令考生头疼的应该就是不定项选择题了,由于综合考察内容较多,所以很多考生也会在此失分较多!
别怕~高志谦老师【母仪天下】帮你搞定不定项选择题,本次更新:初级会计实务母仪天下第二季-第四季(负债、收入、成本会计)母题内容,快来一起学习吧!
提前下载:【题目】高志谦:初级会计实务母仪天下第二季-第四季
一起来直播间跟老师冲刺:4月21日19:30开播,不见不散!大家可以先下载题目自行答题哦~

PS:初级会计母仪天下直播安排、题目下载汇总>>
直播观看方式:
①抖音免费观看!
抖音搜索:高志谦,或者搜索抖音号:379466260,关注高志谦老师抖音号,开播即可免费观看。

②微博免费观看!
高志谦老师刷题直播也会在微博同步进行,欢迎大家关注老师微博@高志谦

温馨提醒:先下载题目预习一下,老师讲解的时候更有底~
【下载版】【题目】高志谦:初级会计实务母仪天下第二季-第四季
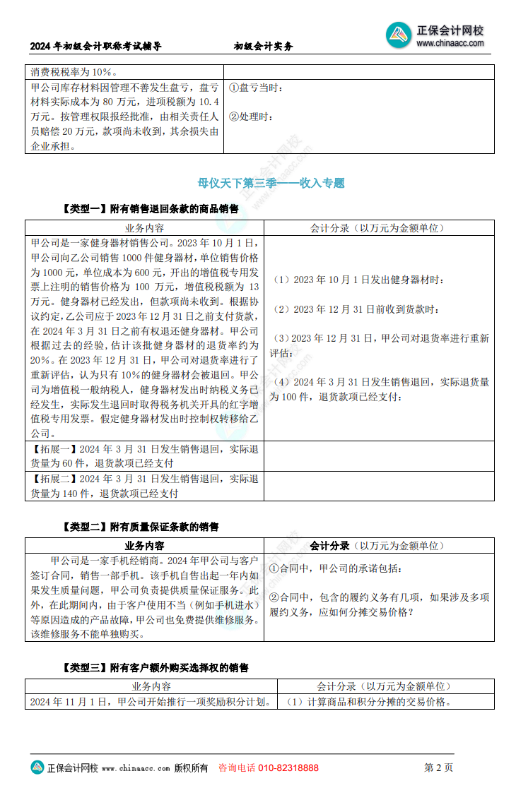
下图仅展示部分内容


Copyright © 2000 - www.fawtography.com All Rights Reserved. 北京正保会计科技有限公司 版权所有
京B2-20200959 京ICP备20012371号-7 出版物经营许可证
京公网安备 11010802044457号
套餐D大额券
¥
去使用