扫码下载APP
及时接收最新考试资讯及
备考信息
| 题目下载 | 答案下载 |
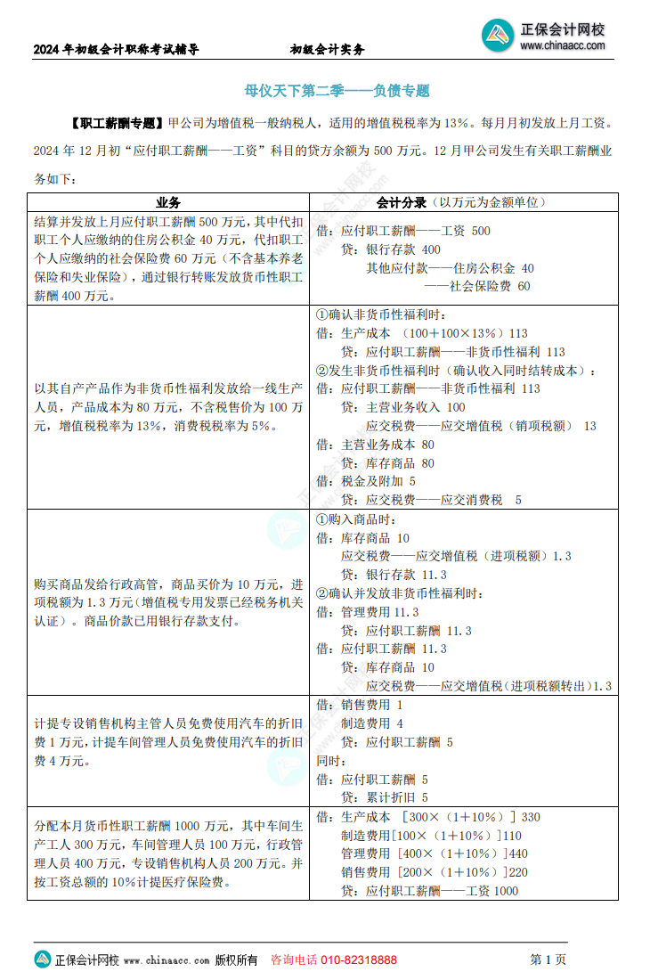
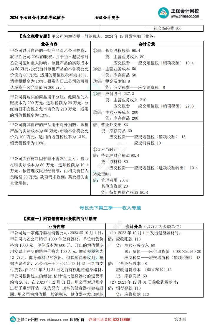
高志谦老师初级会计“母仪天下”第二季-第四季试题答案解析来喽,涉及考点内容有:负债、收入、成本会计。
直播虽然已经结束,但错过的初级小伙伴都可以观看回放继续学习哦~
回放观看方式:
①抖音免费观看!
抖音搜索:高志谦,或者搜索抖音号:379466260,关注高志谦老师抖音号,即可免费观看。

②微博免费观看!
高志谦老师刷题直播也会在微博同步进行,欢迎大家关注老师微博@高志谦,免费观看。

做题效果怎么样?赶快来对答案吧!
【下载版】【题目+答案】高志谦:初级会计实务母仪天下第二季至第四季
以下仅展示部分内容


你做对了多少题目呢?没全做对的考生也不要灰心,赶紧将不清楚的地方搞明白,多做几遍、举一反三!时间还有!来得及!
对高志谦老师感兴趣的考生,可以选择跟着老师的课程去学习,高志谦老师主讲初级会计超值精品班等,报课跟着学>>
上一篇:初级会计考试能带笔和纸吗
Copyright © 2000 - www.fawtography.com All Rights Reserved. 北京正保会计科技有限公司 版权所有
京B2-20200959 京ICP备20012371号-7 出版物经营许可证
京公网安备 11010802044457号
套餐D大额券
¥
去使用