安卓版本:8.7.80 苹果版本:8.7.80
开发者:北京正保会计科技有限公司
应用涉及权限:查看权限>
APP隐私政策:查看政策>
HD版本上线:点击下载>
书课题助力备考
需要的都在这里
带你花式刷题
学练测考集一体
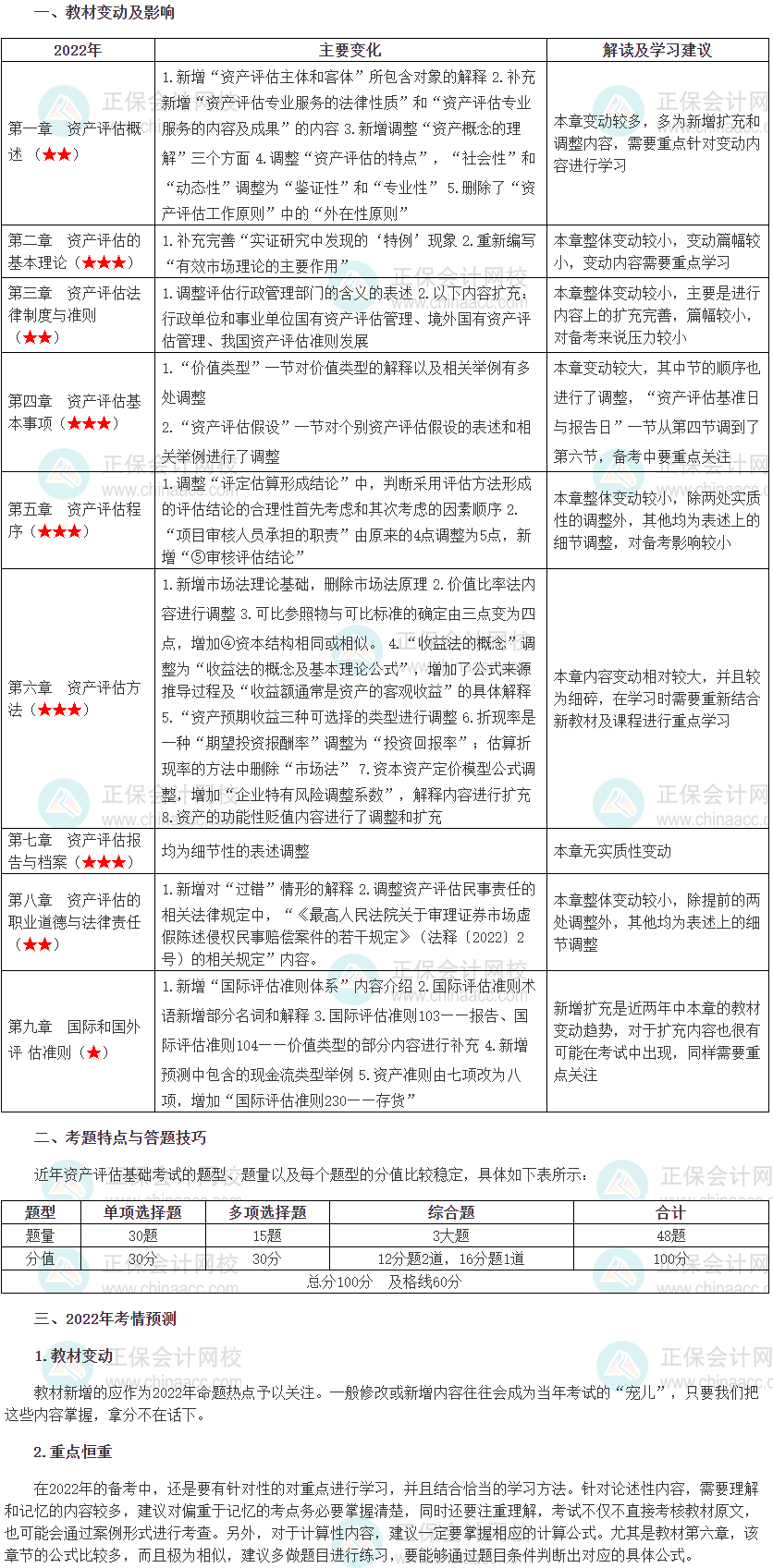
2022年资产评估师教材已经下发,正保会计网校教研团队整理了2022年资产评估师考试各科目教材变化解读,如下为2022资产评估师《资产评估基础》教材变化深度解读,快看看!
<点击查看大图>
声明:本文为正保会计网校原创整理,转载请注明来源正保会计网校。
教材变动的内容是2022年资产评估师考生在学习时要重点关注的,随着教材的下发,资产评估师备考的征程已经正式开始啦!
如果自己学习抓不准重点,可以购买网校2022年资产评估师高效实验班课程,跟着老师的节奏进行学习,准没错!资产评估师课程详情>>
点击试试手气即可抽奖人已抽奖
人已抽奖
优惠券
不感兴趣?去选课中心>
0
上一篇:免费听!2022《资产评估基础》基础精讲阶段...
下一篇:2022年资产评估师《资产评估基础》教材变化...
3月10日
3月24日-5月9日
考前一周左右
9月20日、21日
预计10月
以各地公告为准
10W+题量持续更新中
及时接收最新考试资讯及备考信息
与更多考生一起交流学习,备战考试,赢在起跑线
官方公众号微信扫一扫
官方视频号微信扫一扫
官方抖音号抖音扫一扫
初级会计职称 报名 考试 查分 备考 题库
中级会计职称 报名 考试 查分 备考 题库
高级会计师 报名 考试 查分 题库 评审
注册会计师 报名 考试 查分 备考 题库
税务师 报名 考试 查分 备考 题库
资产评估师 报名 考试 查分 备考 题库
ACCA 白金级 前景 免考 政策 资料
CMA 报名 考试 政策 准考证 查分
CFA 前景 报名 考试 资料 备考
FRM 官方 前景 报名 考试 备考
美国CPA 证书互认 报名 考试 资料
澳洲CPA 授权机构 免考 考试 资料
经济师 报名 考试 查分 备考 题库
就业晋升 招聘 简历 求职 故事
会计实务 各行业 问答 记账 报表 实操
银行从业 报名 准考证 考试 证书 查分
证券从业 报名 大纲 考试 查分 证书
基金从业 报名 大纲 考试 准考证 查分
Copyright © 2000 - www.fawtography.com All Rights Reserved. 北京正保会计科技有限公司 版权所有
京B2-20200959 京ICP备20012371号-7 出版物经营许可证 京公网安备 11010802044457号