24周年

财税实务 高薪就业 学历教育
APP下载
APP下载新用户扫码下载
立享专属优惠

安卓版本:8.7.80 苹果版本:8.7.80

开发者:北京正保会计科技有限公司

应用涉及权限:查看权限>

APP隐私政策:查看政策>

HD版本上线:点击下载>

重要!2022资产评估师《资产评估实务(一)》教材变动60%

来源: 正保会计网校 编辑:小辣椒 2022/04/19 20:13:06  字体:

选课中心

书课题助力备考

选课中心

资料专区

需要的都在这里

资料专区

免费题库

带你花式刷题

免费题库

财会书店

学练测考集一体

财会书店
评估基础相关知识实务一实务二

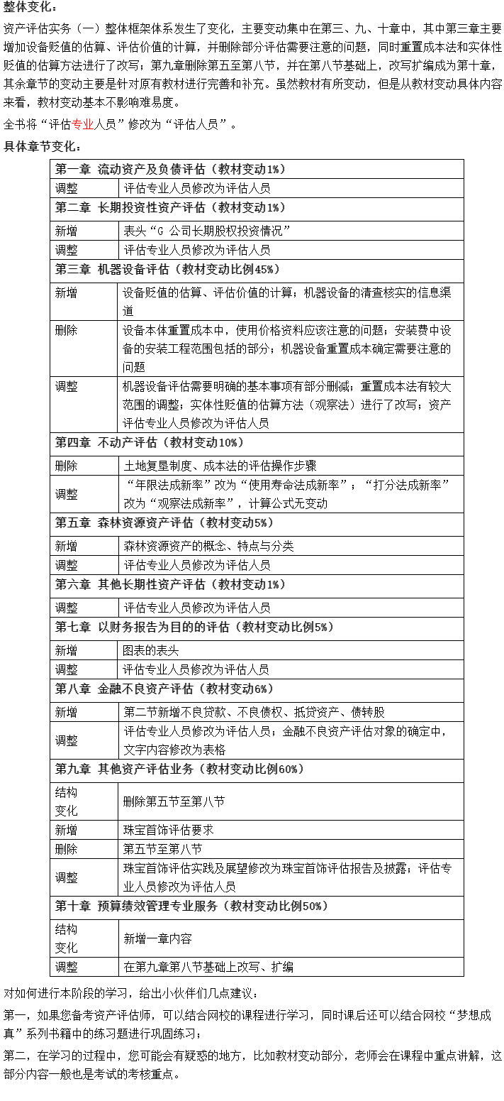
2022年资产评估师考试教材已经下发想知道今年教材都发生了哪些变化吗?网校教学老师已经为大家整理出来了教材变化,一起来看看:

实务一变化情况

点击图片可查看高清大图

对如何进行本阶段的学习,给出小伙伴们几点建议:

第一,如果您备考资产评估师,可以结合网校的课程进行学习,同时课后还可以结合网校“梦想成真”系列书籍中的练习题进行巩固练习;

第二,在学习的过程中,您可能会有疑惑的地方,比如教材变动部分,老师会在课程中重点讲解,这部分内容一般也是考试的考核重点。

最后,提醒各位小伙伴们,不要被任何变动打乱自己的脚步,因为没有谁会像我们自己一样清楚并在乎自己的梦想,相信在2022年的资产评估师备考中,您一定会收获满满!

2022年教材已经公布,东方欲晓,莫道君行早,一万年太久,我们只争朝夕!祝各位小伙伴们梦想成真!

教材太厚,不知道哪些是重要的知识点?那就来正保会计网校,搭配2022年资产评估师高效实验班一起学习,事半功倍!快来了解一下吧!资产评估师课程详情>>

学员讨论(0
回到顶部
折叠
网站地图

Copyright © 2000 - www.fawtography.com All Rights Reserved. 北京正保会计科技有限公司 版权所有

京B2-20200959 京ICP备20012371号-7 出版物经营许可证 京公网安备 11010802044457号