25周年

财税实务 高薪就业 学历教育
APP下载
APP下载新用户扫码下载
立享专属优惠

安卓版本:8.8.70 苹果版本:8.8.70

开发者:北京正保会计科技有限公司

应用涉及权限:查看权限>

APP隐私政策:查看政策>

HD版本上线:点击下载>

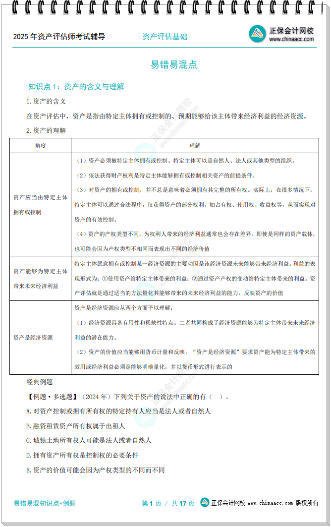
2025资产评估师《资产评估基础》易错易混知识点+例题

来源: 正保会计网校 编辑:小兔 2025/08/21 16:11:34  字体:

选课中心

书课题助力备考

选课中心

资料专区

需要的都在这里

资料专区

免费题库

带你花式刷题

免费题库

财会书店

学练测考集一体

财会书店
资产评估基础
资产评估相关知识资产评估实务一资产评估实务二

资产评估师考生需要重点留意这些易错易混知识点,避免因疏忽而考试失利,正保会计网校教研团队整理了2025《资产评估基础》易错易混知识点+例题,供各位考生练习,一起来关注吧!

点击下方图片查看下载文件

资产评估基础

资产评估基础考前学习注意事项

1.重视教材原文

鉴于资产评估基础考试中的较多题目能在教材中找到原文依据,建议考生不管在哪个阶段,都要重视教材,并适当的记忆一些关键的教材原文表述,用于主观题的理由作答上。

2.多做以前考试试题

如果认为以前考过的内容以后就不会考了,那就大错特错了。一方面,考题重复的机会是比较大的,毕竟教材中的重要考点是有限的,考试内容重复的可能性较大,多做历年试题,就会做到胸中有数。另一方面,通过做以前的试题,可以了解其命题的风格,知晓其答题思路,明确考试的重点,理解出题和解题思路,对获取好的成绩很有帮助。

更多推荐:

2025年资产评估师《资产评估基础》思维导图汇总

学员讨论(0
回到顶部
折叠
网站地图

Copyright © 2000 - www.fawtography.com All Rights Reserved. 北京正保会计科技有限公司 版权所有

京B2-20200959 京ICP备20012371号-7 出版物经营许可证 京公网安备 11010802044457号

恭喜你!获得专属大额券!

套餐D大额券

去使用