24周年

财税实务 高薪就业 学历教育
APP下载
APP下载新用户扫码下载
立享专属优惠

安卓版本:8.7.30 苹果版本:8.7.30

开发者:北京正保会计科技有限公司

应用涉及权限:查看权限>

APP隐私政策:查看政策>

HD版本上线:点击下载>

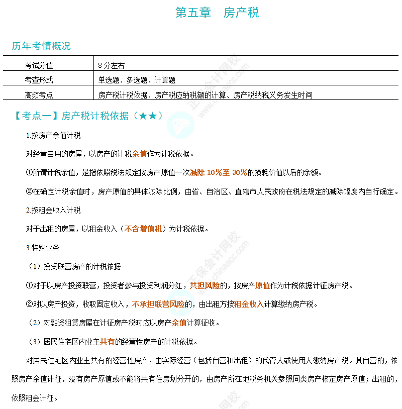
2024税务师《税法二》第五章房产税高频考点

来源: 正保会计网校 编辑:肖册 2024/08/05 17:20:14 字体:

2024年税务师备考正在进行中,网校为各位考生整理了2024年税务师《税法二》第五章的高频考点,正在复习的同学快来查收!

第五章 房产税

↘去下载本章节全部高频考点

声明:本文为正保会计网校原创文章,转载请注明来源正保会计网校。

想要更快更好地备考税务师,一定要充分利用网校课程,老师会给大家介绍学习方法,带领大家进行系统地学习,了解考试重点。了解/加入考前刷题密训班>>

回到顶部
折叠
网站地图

Copyright © 2000 - www.fawtography.com All Rights Reserved. 北京正保会计科技有限公司 版权所有

京B2-20200959 京ICP备20012371号-7 出版物经营许可证 京公网安备 11010802044457号