25周年

财税实务 高薪就业 学历教育
APP下载
APP下载新用户扫码下载
立享专属优惠

安卓版本:8.8.51 苹果版本:8.8.51

开发者:北京正保会计科技有限公司

应用涉及权限:查看权限>

APP隐私政策:查看政策>

HD版本上线:点击下载>

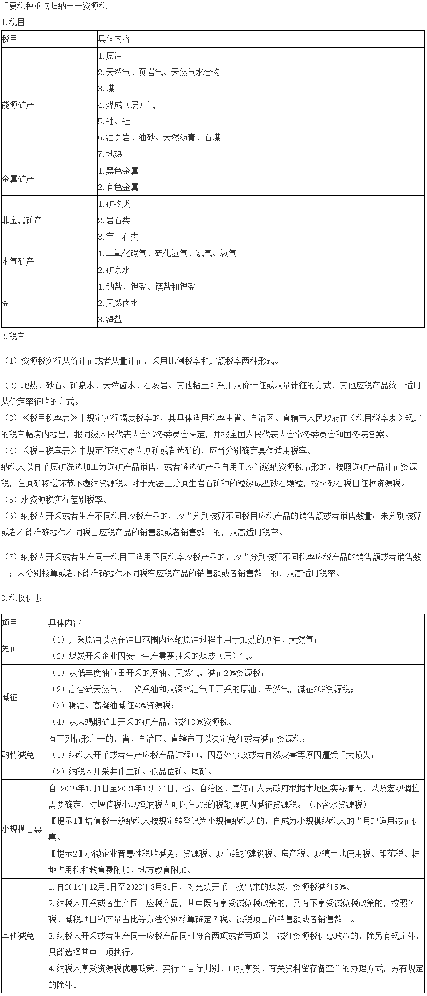
2021考前救命讲义《税法一》“资源税重点归纳”部分

来源: 正保会计网校 编辑:肖册 2021/11/25 18:05:58  字体:

选课中心

多样班次随心选

选课中心

资料专区

备考干货任你学

资料专区

免费题库

海量题目等你练

免费题库

会计人证件照

省时省力又省钱

会计人证件照

报考指南

考试资讯一目了然

报考指南

部分地区的2021年税务师考试将延期举行,为了帮助大家保持考试状态,巩固考试知识,网校贴心地为大家整理出了2021税务师考前救命讲义。下面是《税法(一)》的部分,大家可以根据自身情况进行查漏补缺,希望同学们拥有了这份讲义后能如虎添翼,备考顺利!(以下为讲义部分信息展示。若想获取完整讲义内容,请移至文末自行下载附件。)

教材增加/变化重点税收政策

各税种基本知识常考易错点

重要税种重点归纳
增值税消费税
土地增值税
资源税

2021考前救命讲义《税法一》“资源税重点归纳”部分

(点击图片可查看大图)

附件: 2021考前救命讲义--税法(一)

说明:因考试政策、内容不断变化与调整,网校提供的税务师考试信息仅供参考,如有异议,请考生以官网公布的内容为准。讲义内容为网校相关团队整理,请大家珍惜、尊重我们的劳动成果,严禁一切转载哦~

以上就是有关2021年税务师《税法(一)》考前救命讲义的部分内容,希望能对大家有所帮助!

2021考前救命讲义《税法一》“资源税重点归纳”部分

再次提醒各位考生,请密切关注中税协及地方税协官网发布的通知公告,以便及时获取自己所在考区的考试动态,避免错过考试相关信息。

最后祝大家将来在考场上都能超常发挥,取得令自己满意的成绩,加油!

备考资源
学员福利——延考学习建议
推荐试题
考前刷题集训班

自由模考

超值班和高效班

尊享无忧班

VIP签约特训班

2021税务师《税法一》考前冲刺必刷卷一

2021年税务师《税法一》考前冲刺必刷卷二

2021年税务师试题及参考答案(考生回忆版)

相关链接:

2021税务师《税法一》书课涉及考点总结 考试难度分析

【脱水干货合辑】延考考生冲刺干货&学习规划表汇总 练起来!

学员讨论(0
回到顶部
折叠
网站地图

Copyright © 2000 - www.fawtography.com All Rights Reserved. 北京正保会计科技有限公司 版权所有

京B2-20200959 京ICP备20012371号-7 出版物经营许可证 京公网安备 11010802044457号

恭喜你!获得专属大额券!

套餐D大额券

去使用