扫码下载APP
及时接收最新考试资讯及
备考信息
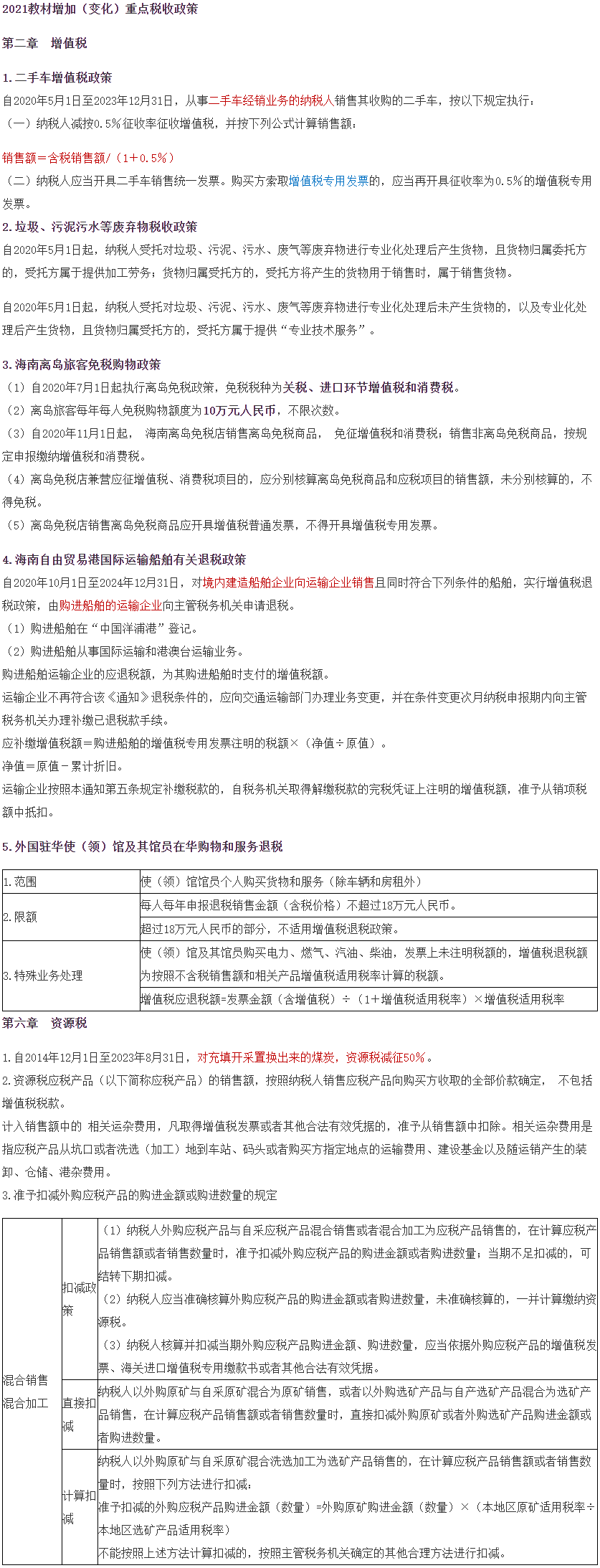
部分地区的2021年税务师考试将延期举行,为了帮助大家保持考试状态,巩固考试知识,网校贴心地为大家整理出了2021税务师考前救命讲义。下面是《税法(一)》的部分,大家可以根据自身情况进行查漏补缺,希望同学们拥有了这份讲义后能如虎添翼,备考顺利!(以下为讲义部分信息展示。若想获取完整讲义内容,请移至图片下方处自行下载附件。)
教材增加/变化重点税收政策 | 重要税种重点归纳 |
(点击图片可查看大图)
说明:因考试政策、内容不断变化与调整,网校提供的税务师考试信息仅供参考,如有异议,请考生以官网公布的内容为准。讲义内容为网校相关团队整理,请大家珍惜、尊重我们的劳动成果,严禁一切转载哦~
以上就是有关2021年税务师《税法(一)》考前救命讲义的部分内容,希望能对大家有所帮助!

再次提醒各位考生,请密切关注中税协及地方税协官网发布的通知公告,以便及时获取自己所在考区的考试动态,避免错过考试相关信息。
最后祝大家将来在考场上都能超常发挥,取得令自己满意的成绩,加油!
| 备考资源 | 学员福利——延考学习建议 | 推荐试题 |
| 考前刷题集训班 | 2021税务师《税法一》考前冲刺必刷卷一 |
相关链接:
Copyright © 2000 - www.fawtography.com All Rights Reserved. 北京正保会计科技有限公司 版权所有
京B2-20200959 京ICP备20012371号-7 出版物经营许可证
京公网安备 11010802044457号
套餐D大额券
¥
去使用