扫码下载APP
及时接收最新考试资讯及
备考信息
| 税一 | 税二 | 财会 | 法律 | 实务 |
2024年税务师考试时间越来越近,但是大家的复习节奏不能乱,下面带来2024年税务师《涉税服务相关法律》考前救命讲义,重点内容总结,快来查漏补缺。

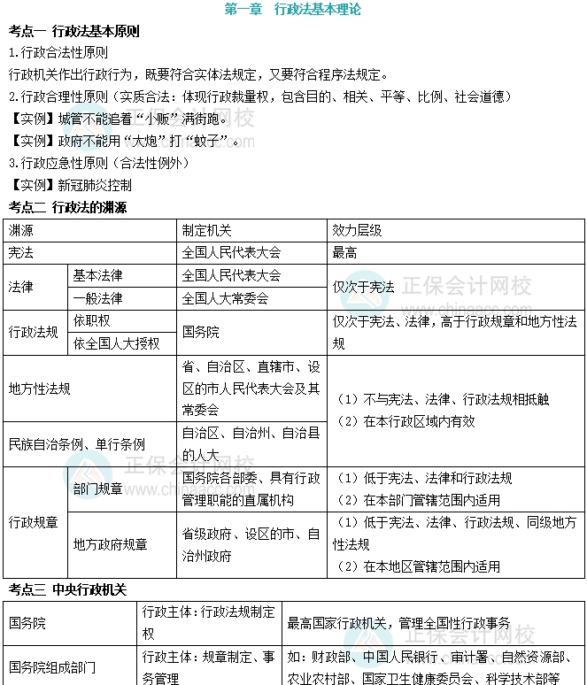
2024税务师《涉税服务相关法律》考前救命讲义
(点击图片可查看大图)
由于篇幅有限,以上仅展示部分内容。完整版免费下载→戳此下载>>
声明:本文正保会计网校教研团队整理,转载请注明正保会计网校。
基础薄弱,回归基础。→聆听老师总结重点>>
有基础,做题能力弱。→考前刷题密训 掌握应试技巧>>
Copyright © 2000 - www.fawtography.com All Rights Reserved. 北京正保会计科技有限公司 版权所有
京B2-20200959 京ICP备20012371号-7 出版物经营许可证
京公网安备 11010802044457号
套餐D大额券
¥
去使用
查看被折叠的评论
被折叠评论包含相似、疑似不友好或无意义内容